2022东莞石排镇公办小学线下审核安排(东莞石排民办小学)

为进一步做好2022年秋季石排镇公办中小学的招生工作,根据有关文件精神,结合石排镇实际,现将2022年秋季石排镇户籍人口报读公办中小学一年级审核工作通知如下:
一、线下审核时间
2022年6月2日至6月10日(节假日除外)上午9:00-11:30,下午3:00-5:00
二、招生办法
(一)招生对象:辖区内具有石排镇户籍的适龄儿童。
(二)年龄要求:
1. 小学一年级:年满6周岁(即2016年8月31日及以前出生),在全国中小学生学籍信息管理系统没有学籍信息的适龄儿童;
2. 初中一年级:在全国中小学生学籍信息管理系统有正常学籍的小学应届毕业生;
3. 义务教育学校不实行留级制度。因身体状况确需延缓入学的户籍适龄儿童少年,由其父母或者其他法定监护人按规定向镇教育管理中心提出申请,镇教育管理中心审核同意后延缓一年入学。
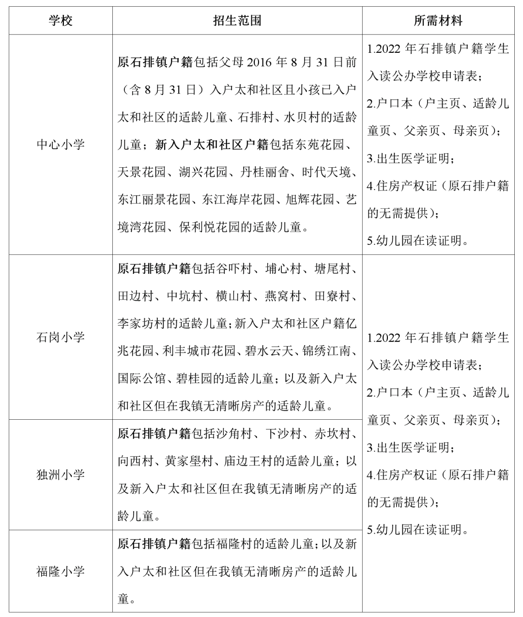
(三)学区划分
公办中小学户籍生按照“适龄优先、学区划分、就近入学、科学调配”为原则,将符合入学条件的适龄儿童、少年安排到镇内公办学校就读。学区内公办小学学位不足的,由镇教育管理中心统筹调剂到镇内其他公办小学;如镇内公办学位不足,将根据入户时间先后顺序,通过政府购买服务方式(含购买镇内民办学位或补贴方式)解决。具体学区划分如下:
户口本复印件复印内容:带有户号及住址的户主页和小孩姓名页、学生父母页,复印在同一张A4纸上,其中户主页在正面上方,小孩页在正面下方,父亲页在反面上方,母亲页在反面下方);集体户的需提交社区加盖公章的集体户户主页。
(四)资料审核方式、时间、地点:
三、入读安排
符合条件的本镇户籍学生,优先安排原石排户籍学生入读,新入户的学生以入户时间的先后顺序统筹安排入读。当公办学校学位不能满足报名人数时,将统筹安排学位补贴。
(一)起始年级跨学区统一视公办学校剩余学位情况进行统筹安排。
(二)当某所公办小学一年级报名人数多于学位供给数的,按照录取先后顺序,将超出部分学生调剂到其他公办小学。
四、报名须知
逾期未报名或未注册的户籍学生,以及户籍在网上报名截止时间后有调整的户籍学生(入户截止时间为2022年7月31日(含7月31日)),如需申请户籍地公办学位,须在2022年8月1日-8月5日期间携带学生户口本原件和复印件、家长户口本原件和复印件、身份证原件和复印件、住房证明原件和复印件或工作证明原件(需提供社保清单)、幼儿园在读证明、申请表等材料到镇教育管理中心提出申请,审核资料后,统一在招生平台补录。该批次补录的学生由镇教育管理中心根据学位剩余情况,统筹安排学位。公办学位不足的,通过购买服务方式解决。2022年7月31日(含7月31日)之后入户的统一在下一学年度再进行登记。(1、户口本按顺序复印:户主页、适龄儿童页、父亲页、母亲页双面复印到一张A4纸上;2、出生医学证明、父亲身份证、母亲身份证按顺序依次复印到一张A4纸上)。

2022年石排镇户籍学生入读公办学校申请表

2022年石排镇户籍学生跨学区入读公办学校申请表
五、线下审核地点、咨询电话
石排镇教育管理中心:86555188
中心小学:86559113
石岗小学:81702077
独洲小学:81702069
福隆小学:86521054
