2021广东硕士研究生报名公告 2021广东硕士研究生报名公告

一、报考流程
考生须登录“中国研究生招生信息网”(以下简称“研招网”,公网网址:http://yz.chsi.com.cn,教育网址:http://yz.chsi.cn),按要求填写报名信息,成功提交后通过 “网上支付”方式缴纳报考费,并在规定时间内按照报考点规定的方式核对并确认网上报名信息。
二、网上报名、缴费及确认时间
网上预报名时间:2020年9月24日—27日,每天9:00-22:00。
网上报名时间:2020年10月10日—31日,每天9:00-22:00。
网上缴费:考生成功提交网报信息后,应在报名截止前(2020年10月31日22:00前),通过研招网“网上支付”方式缴纳报考费,逾期一律不再接受补缴费。
现场(网上)确认:2020年11月6日至11月10日,具体时间由各报考点根据自身实际情况自行安排。所有考生均应在规定时间内按照报考点规定的方式核对并确认其网报信息,逾期不再补办。报名信息经考生确认后一律不作修改,因考生填写错误引起的一切后果由其自行承担。
三、报考费
除在暨南大学报考点报考暨南大学单独考试和工商管理(专业代码:125100)、公共管理(专业代码:125200)、旅游管理(专业代码:125400)、工程管理(专业代码:125601)专业学位,按每人300元缴交报考费外,所有院校专业均按每科40元缴交报考费。
四、 报考点
我省2021年硕士研究生招生共设置38个报考点:广州、东莞、江门、湛江、茂名、肇庆、汕头、梅州、中山、韶关、深圳、珠海、佛山、揭阳、阳江市招生办公室(考试中心)、中山大学、华南理工大学、华南师范大学、广东工业大学、广州美术学院、暨南大学、广东财经大学、华南农业大学、广州大学、广州医科大学、星海音乐学院、南方医科大学、广东外语外贸大学、广州中医药大学、深圳大学、广东药科大学、广东技术师范大学、广州体育学院、广东金融学院、仲恺农业工程学院、惠州学院、韩山师范学院、东莞理工学院。
报名期间,如个别报考点因考生过于集中超过其考场容量,省招生办将根据实际情况适当调整部分考生到其它报考点或备用报考点报名考试。
五、报考要求
(一)拟在广东省报考的考生必须满足以下五个条件之一:
1.广东省户籍或就读于广东省境内普通高校的应届本科毕业生;
2.工作或户口所在地是广东省的往届本科毕业生或同等学力考生;
3.报考广东省境内招生单位的单独考试考生;
4.报考广州美术学院、星海音乐学院的考生;
5.报考广东省境内招生单位的在粤实习应届本科毕业生。
(二)拟在广东省报考的考生在选择报考点时须严格遵守报考点接受范围,否则报名结果无效。具体如下:
1.中山大学、华南理工大学、华南师范大学、暨南大学、广州医科大学、南方医科大学、广州中医药大学和深圳大学报考点分别只接受报考本校的考生报名。
2.广州美术学院、星海音乐学院报考点只接受报考本校的考生报名,并且所有报考这两所院校的考生都必须选择所报考学校作为报考点。
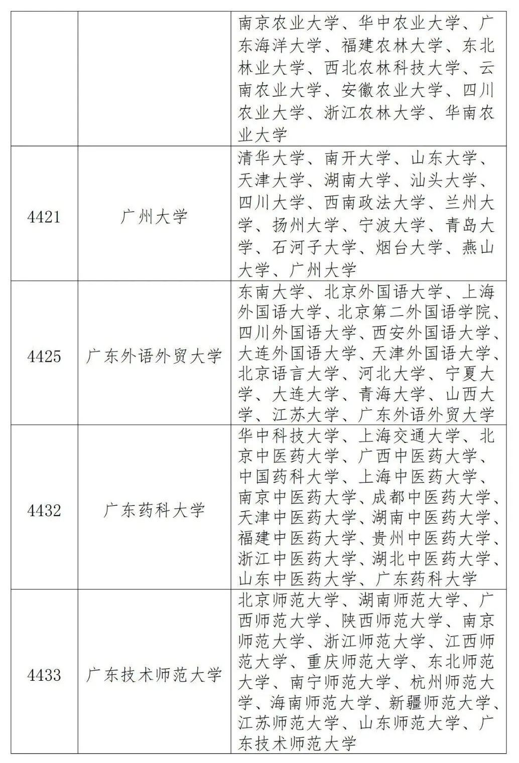
3.拟在广州市报名参加考试的考生,需按报考点接受范围进行报考,见下表:



4.深圳的考生如报考深圳大学,则必须选择深圳大学报考点。
5.东莞的考生如报考东莞理工学院、佛山科学技术学院、广东工业大学、广东海洋大学、广东金融学院、广东技术师范大学、暨南大学、五邑大学、深圳大学、南方医科大学、广州体育学院、广东医科大学,则必须选择东莞理工学院报考点,报考其他院校的,可选择东莞市招生办报考点。
6、报考华南理工大学、华南农业大学、华南师范大学、深圳大学、广州大学、广东财经大学且需考设计绘图(3小时以上6小时以下)或有使用画板等特殊要求的科目的考生,必须选择所报考学校作为报考点;报考其他招生单位且需考设计绘图(3小时以上6小时以下)或有使用画板等特殊要求的科目的考生,可选择华南农业大学、广州大学、深圳大学报考点(不受第一、三点限制)。
7、拟在其他地市报名考试的考生,应选择所在地市设立的报考点,所在地市未开设报考点的,可就近选择报考点进行报名。
六、特别提醒
(一)考生应认真查阅教育部《2021年全国硕士研究生招生工作管理规定》及所报考招生单位硕士研究生招生章程,严格按照报考条件及相关要求进行报名。因不符合报考条件及相关要求,或因考生个人原因错选报考点,造成后续不能进行现场(网上)确认、考试、复试或录取的,后果由考生本人承担。
(二)选择我省各报考点参加考试的少数民族高层次骨干考生,请于2020年10月10日至31日(周一至周五9:00-11:30,14:30-17:00)到省教育考试院1206室(地点:广州市中山大道西69号)领取报名校验码。考生须携带本人身份证(原件)、《报考2021年少数民族高层次骨干人才计划硕士研究生考生登记表》1份(原件)。
(三) 考生填报信息要真实、准确。考生在提交报考信息后,研招网自动生成报考信息,所填报的“报考单位”、“报考点”和“考试方式”等关键信息不能更改。错填关键信息的须在网上报名截止时间(10月31日22:00)前,取消报名后重新报名,并重新缴纳报考费(已缴费用网报结束后系统自动退还),逾期不再修改。
(四)报名期间将对考生学历(学籍)信息进行网上校验,考生可上网查看学历(学籍)校验结果。考生也可在报名前或报名期间自行登录“中国高等教育学生信息网”(网址:http://www.chsi.com.cn)查询本人学历(学籍)信息。未能通过学历(学籍)网上校验的考生应在招生单位规定时间内完成学历(学籍)核验。
(五)已参加现场确认但未参加考试的考生,报考费不予退还。若因考生网上支付操作不当,或因网络技术原因,造成同一报名号重复支付的,将退还重复支付部分的报考费。请考生不要在缴纳报考费后立即注销银行卡,否则将影响退费。
