2022东莞长安镇公办中小学招生入学报名通知

一、招生对象
(一)小学一年级:年满 6 周岁(即2016年8月31日及以前出生),在全国中小学生学籍信息管理系统没有学籍信息的适龄儿童;
(二)初中一年级:在全国中小学生学籍信息管理系统有正常学籍的小学应届毕业生;
(三)义务教育学校不实行留级制度。因身体状况确需延缓入学的户籍适龄儿童少年,由其父母或者其他法定监护人按规定向我镇宣教文体旅办提出申请,审核同意后延缓一年入学。
二、招生办法
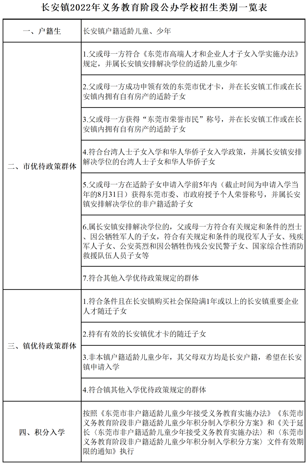
(一) 招生类别
户籍适龄儿童少年,符合市、镇优待政策的适龄儿童少年,以及积分制入学的非户籍适龄儿童少年。
(二)招生计划
公办小学一年级:计划开设63个班,拟招生2985人。
公办初中一年级:计划开设42个班,拟招生2100人。
(三)招生区域划分
长安镇公办小学按“以户籍为依据、结合居住地调配、统筹安排相结合”的原则进行招生。
备注:以上户籍所在社区对应分配学校仅限起始年级。小学一年级根据其户籍所在社区归属,结合居住地(已办理房地产权证/不动产权证或购房合同备案的住宅,且产权属申请方所有)分配对应的学校,如不能提供有效产权证明的,则根据申请方入户时间先后顺序,结合志愿填报情况安排。
备注:长安户籍生,市、镇优待政策群体等类别,结合居住地(已办理房地产权证/不动产权证或购房合同备案的住宅,且产权属申请方所有)分配对应学校,如不能提供有效产权证明的,则根据申请方入户时间先后顺序,结合志愿填报情况安排。
(四)学位安排办法
1.公办小学一年级:根据户籍所在社区归属,结合居住地(已办理房地产权证/不动产权证或购房合同备案的住宅,且产权属申请方所有)分配对应的学校;如不能提供居住地址有效产权证明的,则根据申请方入户时间先后顺序,结合志愿填报情况安排。
报读公办小学一年级的,按志愿依次录取。若第一志愿申请学校无剩余学位,则按第二志愿录取;若第一、第二志愿申请学校均无剩余学位,则调剂到有空余学位的公办学校录取;因学位不足,未能被公办学校录取的,通过报读镇内民办学校,发放户籍生民办学位补贴方式解决。
2.公办初中一年级:根据申请方入户时间先后顺序进行录取。报读初中一年级的,以申请方入户时间先后顺序为依据录取。因学位不足,未能被录取的,通过报读镇内民办学校,发放户籍生民办学位补贴方式解决。
3.符合市、镇优待政策适龄少年儿童学位安排办法按市、镇有关文件执行。
4.积分制入学非户籍适龄儿童少年。按照《东莞市非户籍适龄儿童少年接受义务教育实施办法》(东府〔2020〕31 号)《东莞市义务教育阶段非户籍适龄儿童少年积分制入学积分方案》(东府〔2020〕32 号)和《关于延长〈东莞市非户籍适龄儿童少年接受义务教育实施办法〉和〈东莞市义务教育阶段非户籍适龄儿童少年积分制入学积分方案〉文件有效期限的通知》(东府〔2022〕50 号)执行。通过积分制入学方式被录取安排至公办学校就读的非户籍适龄儿童,可通过申请并审核后,在有空余学位的前提下调剂至同胞兄姐所在公办学校。逾期未注册的公办学校积分学位不作补录。
三、起始年级入学程序
(一)网上报名
1. 报名方式:实行网上报名。所有本市户籍和非本市户籍适龄儿童少年申请本市小学一年级或初中一年级学位,非户籍适龄儿童少年申请积分制入学学位(含民办学位补贴),均须在规定时间内通过以下网站、微信公众号或APP登录“东莞市义务教育阶段学校统一招生平台”(简称“招生平台”)进行入学报名。
(电脑版)网址:https://zs.dg.cn;
(手机版):“东莞慧教育”微信公众号(订阅号),“东莞市教育局”微信公众号(服务号),i莞家微信公众号,i莞家APP。
2. 报名时间:2022年5月9日10:00-5月18日17:30
3. 信息填写
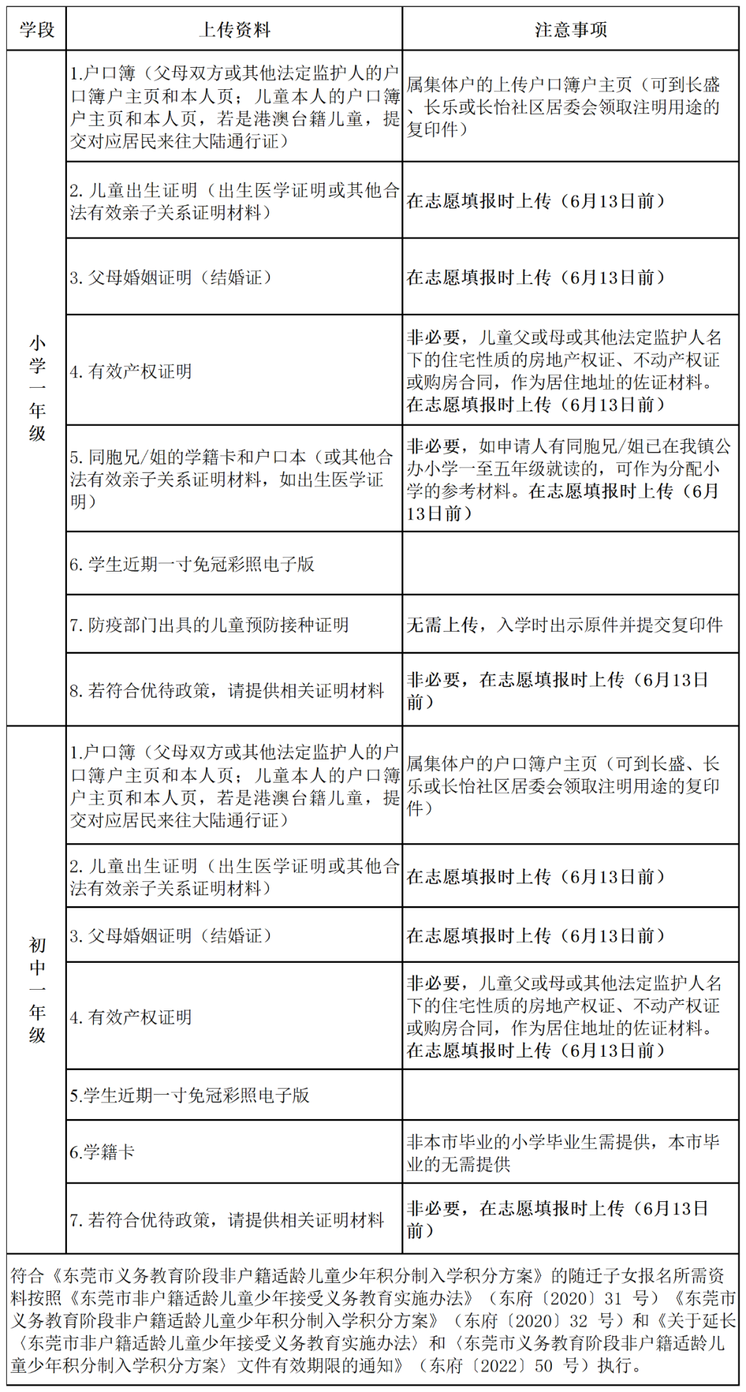
符合条件的学生家长须在报名时间内登录“招生平台”,填写“学生基本信息”“监护人基本信息”及有关信息,上传规定的证件照片。申请积分制入学的学生家长按积分方案要求填写相关信息。网上报名期间内,填写的信息可多次修改;网上报名时间结束后,招生平台关闭不再接受报名和修改。
4.优待政策注意事项
符合以下优待政策类别的适龄儿童少年,除需线上报名及提交相关资料外,还需线下进行登记,申请材料详见附件。
(1)高端人才和企业人才、重要企业人才子女。符合条件的企业人才随迁子女,需于5月18日前提出申请。其中,高新技术企业到长安书苑4楼高新协会提交申请,其余类别到长安镇人民政府6楼经济发展局提交申请(联系方式:85391303,13650020263);
(2)台湾人士子女。符合条件的台湾人士子女需于5月18日前,到长安书苑1楼招生办公室提交申请(联系方式:85531406);
(3)镇优才卡。持有有效的长安镇优才卡随迁子女需于5月18日前,到长安镇东门中路388号长安镇政务服务中心一楼18号窗口提交申请(联系方式:82112345转2018或81881172)。
(4)非本镇户籍适龄儿童少年,其父母双方均是长安户籍的。需于5月13日前,到各社区提交申请。
(二)初审结果公布
1.网上报名时间结束后,各有关职能部门对报名资料进行初审,初审结果于2022年6月1日公布;学生家长可登录招生平台查询并“网上确认”初审结果。“网上确认”初审结果后,家长不能再对报名信息和初审结果进行修改或复核,请家长确认初审结果无误后再进行志愿填报。
2.初审结果复核时间:2022年6月1日9:30-6月13日12:00。
初审不通过或对初审结果、积分结果有异议的学生家长,先按复核指引在规定时间内提出复核,复核通过后须在志愿填报时间结束前完成志愿填报。其中:
(1)因证件号码错误申请复核的,须在2022年6月6日17:30 前修正证件号码后重新送审;
(2)证件号码正确但对初审结果有异议的,须在2022年6月13日12:00 前提出复核。
(三)志愿填报
1.志愿填报时间:2022年6月1日9:30-6月13日17:30。学生家长“网上确认”初审结果后,须在规定时间内完成志愿填报。志愿填报期间,志愿填写可多次修改,志愿填报时间结束后,招生平台自动关闭不再接受志愿修改和补充。
2.志愿类别
户籍学生:可自选填报“户籍地公办学校”“优待政策学位”或“民办学校”等志愿类别中一项或多项学位;
非户籍学生:可自选填报“积分制入学”“优待政策学位” 或“民办学校”等志愿类别中一项或多项学位。
(四)公布录取结果
我办于2022年7月6日在招生平台上公布户籍学生、符合优待政策学生以及积分制入学学生(含公办学位和民办学位补贴资格)等类别的公办学校学位安排结果。
(五)注册缴费
1. 学生注册缴费。学生家长根据招生平台上公办和民办学校录取结果,于2022年7月8日-10日选择其中1所有录取结果的学校注册缴费(含“直升入学”录取学生)。具体每所学校的注册缴费时间和要求以学校注册须知为准。逾期未注册缴费的申请人视为自动放弃录取资格。
2. 学校注册确认。学生注册缴费时,在招生平台点击注册学校的“注册码”,注册学校在招生平台接收到学生的“注册码”后,须在2022年7月11日17:30前登录招生平台为已注册的学生进行“注册确认”。
3. 招生平台实行查重管理。已被学校“注册确认”的申请人,不能再到其他学校注册或补录。各学校须在全市规定的注册时间内确定学校的注册缴费时间,不得提前要求学生注册缴费,不得拒绝接收被录取且在规定时间内注册缴费的学生。
(六)数据整理和学籍建立。招生工作结束后,我办做好数据整理上传;市教育局对学生报名数据以及录取数据随机抽查。开学后,各中小学在学籍系统上为新生建立学籍信息。
四、起始年级其他相关事项
(一)逾期未报名、未注册或新入户的起始年级户籍生入学问题。户籍学生须严格按照招生日程安排网上报名。逾期未报名或逾期未注册的起始年级户籍学生,可由家长于2022年8月25日前到长安书苑招生办公室提出书面申请。经审核后,报读公办中小学的户籍生将根据公办中小学起始年级剩余学位情况进行统筹安排(如学位已不足,则通过入读镇内民办学校,安排户籍生民办学位补贴方式解决)。
网上报名截止后新入户我镇的户籍生原则上通过到镇内民办学校就读,安排户籍生民办学位补贴方式解决。
(二)放弃民办学位选择回户籍地公办学校就读的我镇起始年级户籍生。已到民办学校注册的我镇起始年级户籍学生,如因特殊情况需要回我镇公办学校就读,可由家长于8月25日前到长安书苑招生办公室提出书面申请。经审核后,报读公办中小学的户籍生将根据公办中小学起始年级剩余学位情况进行统筹安排(如学位已不足,则通过入读镇内民办学校,安排户籍生民办学位补贴方式解决)。
(三)网上报名设备问题。适龄儿童少年的家庭不具备网上报名条件的,其父母或其他法定监护人可在报名时段内前往所就读的幼儿园、中小学,进行网上报名并获得相关帮助与指引。
五、非起始年级入学安排
我镇公办小学和公办初中非起始年级均已满额,2022年不招收小学和初中插班生。
长安户籍学生需转学回长安镇学校就读的,家长携带学生户口簿、学籍卡(或全国中小学生学籍信息管理系统学生信息查询截图)及相关资料,通过自行联系,报读镇内有插班学位的民办学校。民办学校应在核批的办学规模范围内,按照学籍管理相关规定招收转学生。此类入读我镇民办学校的户籍生将以民办学位补贴方式给予补助。该类转学不需要登录招生平台申请。
六、户籍生民办学位补贴办法
(一)补贴标准
小学10000元/生/年,初中13000元/生/年。该补贴为定额补贴,包含免费义务教育公用经费补助和免费义务教育教科书补助。
(二)补贴办法
采用“先交后补”的方式,即先由家长向入读学校缴交每学期的学杂费,家长于每学期开学后10个工作日内向就读学校提交申请,经我办审核后,由镇财政将每学期的学位补贴按以上定额标准发放给学校,再由学校按以上定额标准发放给学生家长。
七、招生咨询
招生咨询、监督及举报电话:0769-85531406/13929200516
招生线下咨询服务地点:长安书苑(长安镇东门中路42号)
服务时间:工作日上午8:30-12:00,下午2:00-5:30
优待政策申请材料
