2020东莞外国语学校小学初中新生注册须知

请选报了东莞外国语学校的学生家长登录“东莞市义务教育阶段统一招生平台”查询摇号录取结果。经摇号获得我校预录取资格的学生请按本“须知”的相关要求按时到我校办理注册手续。
一、 注册对象:
经摇号获得我校预录取资格的小学一年级和初一年级新生及本校六年级直升初一的学生。
二、 注册时间:
三、注册地点:
东莞外国语学校体育馆。
四、注册流程:
(一)注册
1.本市户籍学生
注册时需提供学生本人户口原件及复印件(户主页和学生本人页复印在一起),学生本人也需到校。初一年级新生还需提供学生全国平台《学生学籍基本信息表》或在读学校证明的原件及复印件。
2.非本市户籍学生
注册时需提供报名要求提供的全部证明材料的原件及复印件(所需材料详见附件《符合入学优待政策的非东莞市户籍学生注册所需材料一览表》),学生本人也需到校。到校后先进行资格终审,通过资格终审的方可办理注册手续,未通过资格终审的不予录取。初一年级新生还需提供学生全国平台《学生学籍基本信息表》或在读学校证明的原件及复印件。
(二)办理校园卡
校园卡具备出入学校门禁、餐厅购餐、图书馆借阅图书等“一卡通”功能,首次由学校免费统一办理。此卡可实现微信充值及孩子日常消费记录查询。另外,“一卡通”还有无限次使用校内公用电话功能,此功能由学生家长自愿缴费开通。
(三)量身自愿选购校服
1.小学一年级:
完成注册后,学生服供应商(深圳思贝特服饰有限公司)将在注册现场为学生量身、收费(建议选购2套夏装运动服、2套冬装运动服、1套夏礼服、1套冬礼服),缴费后先发放夏装运动服2套,其他服式待开学后再发放。如有其他需求的可在工作日时间上午8:00—11:00时,下午2:00—5:00时到学生服配送中心现场量身及缴费(地址:东莞市东城牛山涡岭工业园A栋,百度地图搜索:东莞市东城牛山涡岭工业园,咨询服务电话:18938215988,18929127188)。
2.初一年级:
完成注册后,学生服供应商(佛山市三水恒利达针织有限公司)将在现场发放《学生服订购表》,学生家长可自愿选购。厂家服务电话:0575-87775539(18029202157)。学生服价格如下:(单位:元)
(四)自愿选购床上用品(仅初一年级需要)
我校学生宿舍床的规格为0.9m×1.9m,学校不统一代购宿舍床上用品,仅提供床上用品的样品,包括6斤纯棉被、全棉被套、棉枕巾、中空棉枕芯、床单(1.3m×2.1m)、涤棉蚊帐、床席(0.9m×1.9m)、胶桶(17升)、包装袋等,如有需要可在现场自愿订购,家长也可根据学校统一的规格要求另外自行购买。
五、特别提醒:
1.因需要照相办理校卡和量身选购校服,注册时学生本人需到校,本校小学六年级直升初中的学生也需按时到校办理注册手续;
2.因疫情防控需要,为控制现场人员密度,防止拥挤聚集,仅允许一位学生家长陪同孩子前来办理注册。为安全起见,家长车辆不得驶入校内,不便之处,敬请谅解;
3.进入校园时,请佩戴好口罩,自觉接受体温检测,并出示“粤康码”(请提前准备好粤康码)。“粤康码”为红码、体温异常或身体不适者,不允许进入校园。在校园内请保持安静,与他人至少保持1米间距;
4. 公办学校义务教育阶段免学费,注册时无需缴纳学费,自愿选购的校服可现场微信或现金支付;
5. 因未通过资格终审被取消录取资格或逾期不注册而空余的学位,将从摇号录取区间段最后一位“摇号码”后一位的“摇号码”开始,结合空余学位数,按“摇号码”从小到大的顺序顺延补录,额满即止。
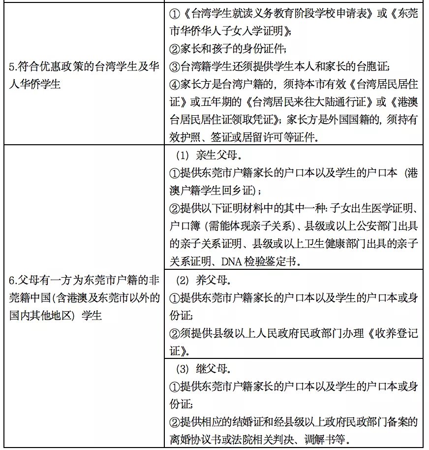
附件:非本市户籍新生注册所需材料一览表。
六、联系方式:
学校地址:东莞市寮步镇横坑社区横塘路2号
学校网址:http://www.dgfls.net
咨询电话: 0769—83524596
