2020东莞凤岗公办学校招生计划数 东莞凤岗职业学校招生标准

(一)各公办学校招生计划数
经调研,2020年全镇公办学校一年级和七年级(下统称:起始年级)共开设56个教学班(一年级40个班,初中16个班),可提供2600个学位(小学按45人/班,初中按50人/班测算,下同);起始年级同比增加13个教学班(小学新增9个班,初中新增4个班),累计新增605个学位;非起始年级可提供插班学位1183个,具体见下表:

(备注:1.小学起始年级按45人/班测算,初中起始年级按50人/班测算,插班生按50人/班计算;2.非起始年级新增班级数指可中途新开班级。)
(二)生源分类
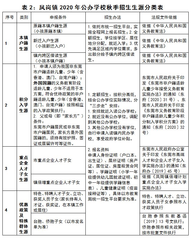
经研究,2020年公办中小学招生拟分“户籍生、优惠政策、重点企业人才子女、积分制入学指标生”等四个类别,具体分类情况、录取办法及政策依据见下表2。

