2022东莞中堂镇中小学招生公告(东莞市中堂镇小学招生)

为全面贯彻党的教育方针,进一步规范义务教育中小学招生入学秩序,切实维护教育公平,根据省、市有关文件精神,结合我镇实际,现就做好我镇2022年义务教育阶段学校招生工作有关事项通知如下:
一、招生对象
1.小学一年级:年满6周岁(即2016年8月31日前出生,含8月31日),在全国中小学生学籍信息管理系统没有学籍信息的适龄儿童;
2.初中一年级:在全国中小学生学籍信息管理系统有正常学籍的小学应届毕业生。 3.义务教育学校不实行留级制度。因身体状况确需延缓入学的户籍适龄儿童少年,由其父母或者其他法定监护人按规定向所在镇(街道)教育部门提出申请,教育部门审核同意后延缓一年入学。
二、招生办法
(一)公办学校
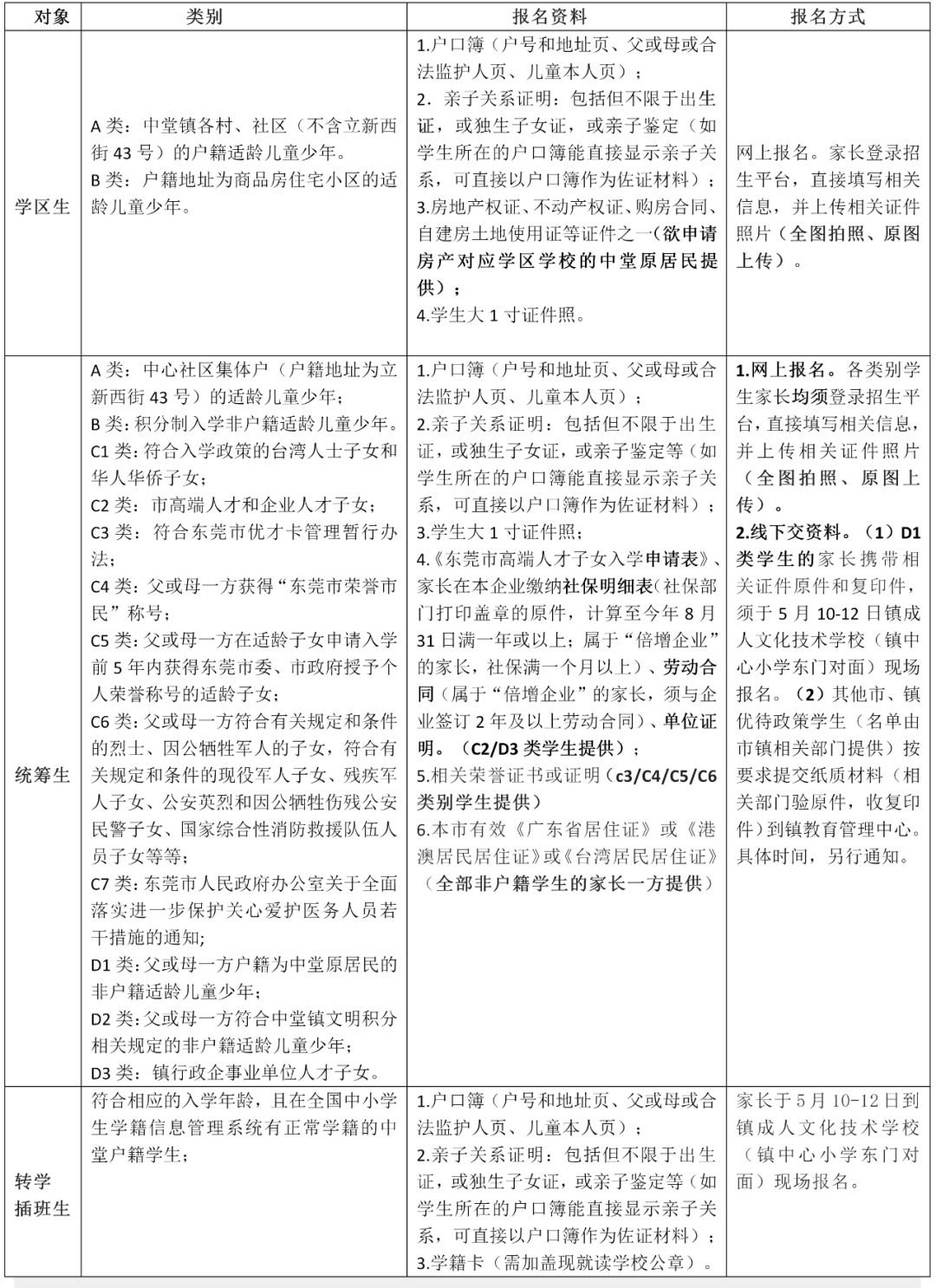
1.学区生:
(1)招生对象
A类:中堂镇各村、社区(不含立新西街43号)的户籍适龄儿童少年。
B类:户籍地址为商品房住宅小区的适龄儿童少年。
(2)录取办法
按户口簿地址所在学区对应学校安排学位;当报名人数超过规划学位数时,由镇教育管理中心统筹安排入读其他公办学校。
(3)学区划分
中堂镇户籍学区生公办学校划分
中堂中学:中心社区(不含立新西街43号)、中堂村、一村村、东向村、斗朗社区、槎滘村、下芦村、马沥村、四乡村、红锋社区、东泊社区(107国道西)、鸿富花园、东港城、粤丰江畔豪庭(别墅)、粤丰江畔豪庭二期(贝悦湾)、南国雅苑、南国锦苑、莞都可苑、居益花园、居益名府、居益公寓、富盈公馆、悦湖苑、骏颐花园。
中堂实验中学:潢涌村、三涌村、湛翠村、凤冲村、袁家涌村、吴家涌村、鹤田村、江南社区、蕉利村、东泊社区(107国道东)、华悦名苑(轩)、万丰盛大楼(万邦金汇)、居益公馆(东城国际)、锦堂阁、卓越花园(浅水湾)、佳兆业时代芳华。
中心小学:中心社区(不含立新西街43号)、中堂村、一村村、东泊社区、红锋社区、江南社区,鸿富花园、东港城、粤丰江畔豪庭(别墅)。
第二小学:斗朗社区、东向村、下芦村、马沥村、四乡村,南国雅苑、莞都可苑、南国锦苑。
第三小学:三涌村、湛翠村、凤冲村。
第四小学:袁家涌村、吴家涌村、鹤田村,华悦名苑(轩)、万丰盛大楼(万邦金汇)、居益公馆(东城国际)、粤丰江畔豪庭二期(贝悦湾)、悦湖苑、骏颐花园、锦堂阁、卓越花园(浅水湾)、佳兆业时代芳华。
槎滘小学:槎滘村,富盈公馆、居益花园、居益名府、居益公寓。
潢涌小学:潢涌村。
蕉利小学:蕉利村。
2.统筹生
(1)招生对象
A类:中心社区集体户(户籍地址为立新西街43号)的适龄儿童少年;
B类:积分制入学非户籍适龄儿童少年。按照《东莞市非户籍适龄儿童少年接受义务教育实施办法》(东府〔2020〕31号)《东莞市义务教育阶段非户籍适龄儿童少年积分制入学积分方案》(东府〔2020〕32号)和《关于延长〈东莞市非户籍适龄儿童少年接受义务教育实施办法〉和〈东莞市义务教育阶段非户籍适龄儿童少年积分制入学积分方案〉文件有效期限的通知》(东府函〔2022〕50号)执行;
C类:符合市优待政策的适龄儿童少年,主要类别有:
①东莞市高端人才和企业人才子女入学实施办法(东府办〔2019〕45号);
②东莞市优才卡管理暂行办法(东府〔2020〕81号);
③父或母一方获得“东莞市荣誉市民”称号(东府〔2021〕7号);
④符合台湾人士子女入学和华人华侨子女入学政策的台湾人士子女和华人华侨子女;
⑤父或母一方在适龄子女申请入学前5年内(截止时间为申请入学当年的8月31日)获得东莞市委、市政府授予个人荣誉称号的适龄子女;
⑥父或母一方符合有关规定和条件的烈士、因公牺牲军人的子女,符合有关规定和条件的现役军人子女、残疾军人子女、公安英烈和因公牺牲伤残公安民警子女、国家综合性消防救援队伍人员子女等等;
⑦东莞市人民政府办公室关于全面落实进一步保护关心爱护医务人员若干措施的通知;
⑧其他类别。
D类:符合镇优待政策的适龄儿童少年,主要类别有:
①父或母一方户籍为中堂原居民的非户籍适龄儿童少年;
②父或母一方符合中堂镇文明积分相关规定的非户籍适龄儿童少年;
③镇行政企事业单位人才子女。父或母一方符合《中堂镇重大项目骨干人才子女入学实施办法(试行)》《中堂镇推动“倍增计划”升级版行动方案(2021年修订稿)》及其他规定;
④其他类别。
(2)录取办法
结合居住地和工作地,视当年学位情况,由中堂镇教育管理中心统筹安排入读公办学校;积分制入学类别学生,根据教育管理中心公布的公办学位数和民办学位补贴数,结合家长填报志愿(第一志愿优先)情况,按积分分数从高到低,录满为止。
(二)民办学校
1.招生类别:户籍适龄儿童少年和非户籍适龄儿童少年;
2.招生条件
(1)户籍适龄儿童少年:可直接申请民办学校;
(2)非户籍适龄儿童少年:落实以居住证为主要依据的随迁子女入学政策,非户籍适龄儿童少年可选择其父或母一方作为“家长方”,按规定申请民办学校。其中:
家长方是东莞市户籍的,可直接申报民办学校;
家长方是中国境内非东莞市户籍的,在2022年5月18日网上报名结束前须持本市有效《广东省居住证》或在本市办理有效居住登记;在网上报名时间结束后(2022年5月18日后)申请补录入学的,须持本市有效《广东省居住证》;
家长方是港澳台户籍的,在2022年5月18日网上报名结束前须持本市有效《港澳居民居住证》《台湾居民居住证》或《港澳台居民居住证领取凭证》;在网上报名时间结束后(2022年5月18日后)申请补录入学的,须持本市有效《港澳居民居住证》或《台湾居民居住证》;
家长方是外国国籍的,须持有效护照、签证或居留许可等证件。
3.招生计划:具体见各学校发布的招生简章。
4.招生办法
总原则:义务教育阶段民办学校必须落实“免试入学”规定,不得以面试、面谈等各种方式“掐尖”招生、提前招生;民办学校实行电脑派位录取,由市教育局统一组织实施。
民办学校(九年一贯制)在完成本校直升入学及电脑派位学生的录取工作后,剩余学位对外招生。
三、入学日程安排
东莞市2022年义务教育阶段学校招生入学日程安排
东莞市2022年积分制入学日程安排
报名时间和方式
起始年级招生、积分制入学实行网上报名
2022年5月9日10:00-5月18日17:30。通过网站、微信公众号或APP登录“东莞市义务教育阶段统一招生平台”(简称“招生平台”)进行入学报名。
(电脑版)网址:https://zs.dg.cn
(手机版):“东莞慧教育”微信公众号(订阅号),“东莞市教育局”微信公众号(服务号),i莞家微信公众号,i莞家APP
四、其他事项
(一)逾期未报名、未注册或新入户的学生入学问题。逾期未报名或逾期未注册的户籍学生,以及在网上报名截止时间后迁入的户籍学生,可在7月31日前向镇教育管理中心提出书面申请,待审核资料后,统一在招生平台上补录,由教管中心根据学位剩余情况,统筹安排学位。原则上8月1日后新入户学生纳入下一年的招生计划。
(二)户籍生放弃民办学位选择回户籍地公办学校问题。已到民办学校注册的户籍学生,如因特殊情况需要回户籍地公办学校就读,须在7月31日前提出书面申请,由镇教管中心结合学位情况统筹安排学位。统筹学位不一定是户籍地对应的学区学校。
(三)非起始年级入学
1.招生对象
(1)小学非起始年级转学必须要在满6周岁入学(统计至当年8月31日,含8月31日)的基础上,符合相应的入学年龄,且要在全国中小学生学籍信息管理系统有正常学籍;
(2)初中非起始年级转学,必须要与原就读年级相衔接,且要在全国中小学生学籍信息管理系统有正常学籍;
(3)义务教育阶段学校之间转学不得留级。
(4)市外转入的非户籍学生,在2022年5月18日网上报名结束前父或母一方须持本市有效《广东省居住证》或在本市办理有效居住登记;在网上报名时间结束后(2022年5月18日后)申请补录入学的,须持本市有效《广东省居住证》;
(5)市、镇优待政策类别学生,原则上不接受转学插班申请。
2.入学办法
(1)公办学校。户籍学生(含新入户)申请转学回镇内公办学校就读的,在指定时间和地点提交纸质材料,不需登录招生平台申请。具体由镇教管中心结合学位情况统筹安排学位。统筹学位不一定是户籍地对应的学区学校。
(2)民办学校。民办学校应在核定办学规模范围内,按照学籍管理相关规定招收转学插班生。家长须自行联系民办学校,由民办学校自行确定能否接收。该类转学不需要登录招生平台申请。
(四)其他问题
1.相关咨询:
(1)入户问题,请咨询镇公安分局,电话88889192;
(2)招生入学问题,咨询教育管理中心或各学校。教管中心咨询电话:88111978;各学校咨询电话详见“中堂镇中小学校招生咨询电话”所示。
2.本方案解释权归属镇教育管理中心。
报名资料及方式
温馨提示:上述D1类及户籍转学插班生,5月10-12日现场报名时间为上午9:00-12:00;下午2:00-5:00;地点是镇成人文化技术学校(镇中心小学东门对面)。家长(不需带孩子)到现场报名还需持48小时核酸阴性证明、粤康码绿码。
中堂镇中小学校招生咨询电话
