2022东莞大朗公办中小学划片范围一览 东莞大朗公办小学排名一览表

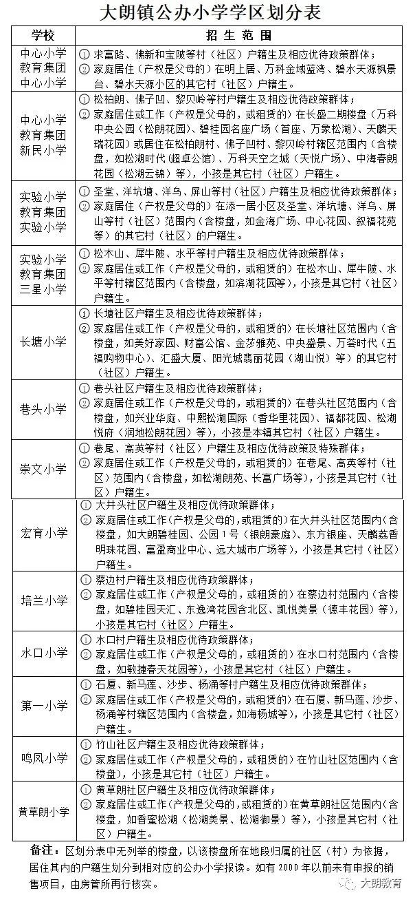
大朗镇公办小学户籍生招收按照"依据户籍"、"学区划定"、"相对就近入学"、"协调统筹调配"相结合的原则进行,将符合入学条件的适龄儿童安排到镇内各公办小学就读。(具体学区划分详见下表)
公办初中户籍生招收采用电脑派位方式进行,将符合入读条件的户籍生通过电脑派位方式分配到两所公办中学(大朗一中、大朗中学)。如出现公办初中学位数不足的情况,将采取以入户时间的先后顺序安排入读公办学校;未能安排入读公办学校的户籍生,原则上将安排到政府全额购买学位的民办学校(启明星初级中学)就读。
