佛山2021下半年中小学教师资格考试面试报考指南

第一步、个人信息核对。
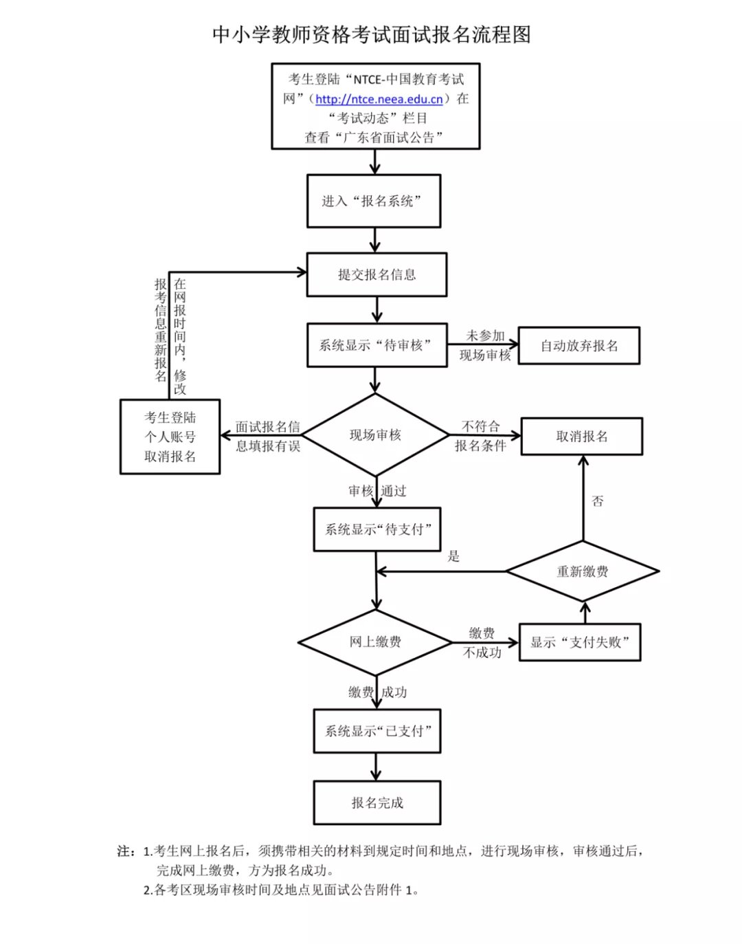
考生登陆“NTCE-中国教育考试网”(http://ntce.neea.edu.cn)核对个人信息。
如个人信息发生变更,须携考生身份证、网上打印的笔试成绩列表、公安部门开具的个人信息变更证明(户口本或带有公章的其他纸质证明)、本人签名的书面变更申请(格式不限,须注明个人信息、联系方式及需要变更信息的准考证号码),提交至教师资格考试笔试报考机构。
提交申请时间为2021年11月23日-30日(仅工作日受理),逾期不予受理。考生可于12月9日起自行登陆“NTCE-中国教育考试网”查看变更结果,考试机构不另行通知。
第二步、网上报名。
网上报名时间:2021年12月9日-12日。
网上报名指引:符合面试报考条件的考生在报名时间内,登录“NTCE-中国教育考试网”按照栏目指引进行网上报名,准确填写面试类别、面试科目和面试考区等信息。
PS:报名时间截止后,报名系统将自动关闭,不再受理考生报名。
注意事项:
1、内地考生可选择户籍所在地、居住地(须办理当地居住证且在有效期内)、就读学校所在地(仅限普通高等学校三年级及以上的全日制学生、毕业学年的全日制专科学生、幼儿师范学校毕业学年全日制学生和全日制在读研究生,含港澳台学生)为报考考区。
2、高校在校生在报名前应充分了解本校寒假放假时间,可选择在户籍所在地或就读学校所在地报考。
3、港澳台居民可选择居住地、教师资格考试笔试报考地为报考考区。
4、日语、俄语科目不再集中安排考试,报考以上科目的考生可选择户籍所在地、居住地和就读学校所在地为报考考区。
5、广州市报考中职专业课教师和中职实习指导教师的考生须选择“广州中职专业课考区”为报考考区,其他考生(含中职文化课考生)选择户籍所在地、居住地和就读学校所在地为报考考区。
面试报名流程图:
第三步、现场审核:
考生网上报名完成后,应持相关证明材料在报考考区规定的时间和地点进行现场审核,各考区的现场审核时间、地点、联系方式和受理范围见附件1。请考生及时查阅报考考区发布的考试信息。现场审核需提交以下证明材料:
1、在户籍所在地报考的考生:
①居民身份证(需在有效期内);
②本人户口本或集体户口证明;
③毕业证书。
2、在居住地报考的考生:
①居民身份证(需在有效期内);
②居住证(需在有效期内);
③毕业证书;
3、在就读学校所在地报考的考生:
①居民身份证(需在有效期内);
②学生证(需有有效注册信息)或学校学籍管理部门出具的在籍学习证明,具体样例见附件2;
4、港澳台地区的考生:
①港澳台居民居住证或港澳居民来往内地通行证或五年有效期台湾居民来往大陆通行证。
②学历(学位)证书。
PS:现场审核确认后,报名信息不得更改。未经现场审核的考生,视为自动放弃本次面试报名。
第四步、网上缴费。
考生通过现场审核后,须于12月15日24:00前登录“NTCE-中国教育考试网”进行网上缴费,支付成功后即为报名完成。
缴费时间:2021年12月15日24:00前。
缴费标准:面试费按每考生280元/人·次的标准收取 。
PS:现场审核通过但未在规定时间内缴费者视为自动放弃报名,逾期不再补缴。面试费一旦缴纳不予退费,请考生注意。
第五步、准考证打印。
打印时间:完成报名的考生,从2022年1月3日起可以登录“NTCE-中国教育考试网”打印准考证。
打印入口:http://ntce.neea.edu.cn
6、面试。
面试时间:2022年1月8日-9日(个别考点可适当延长面试时间)。
考生应按准考证上注明的时间、考点和场次参加面试,考点和场次由报名系统随机生成。
各类考生面试程序如下:
第一类:报考幼儿园教师资格,小学语文、数学、英语、社会、科学、体育、音乐、美术等科目教师资格,初级中学语文、数学、英语、思想品德、历史、地理、物理、化学、生物、音乐、体育与健康、美术、信息科技、历史与社会、科学等科目教师资格,高级中学语文、数学、英语、思想政治、历史、地理、物理、化学、生物、音乐、体育与健康、美术、信息技术、通用技术等科目教师资格:
①抽题。
考点工作人员登录面试测评系统,从题库中随机抽取试题(幼儿园类别考生从抽取的2道试题中任选1道,其余类别只抽取1道试题),考生确认后,工作人员打印试题清单。
②备课。
考生持试题清单、备课纸进入备课室,撰写教案(或活动演示方案)。准备时间20分钟。
③回答规定问题。
考生由工作人员引导进入指定面试室。考官从试题库中随机抽取2道规定问题,要求考生回答。时间5分钟左右。
④试讲或演示。
考生按准备的教案(或活动演示方案)进行试讲(或演示)。时间10分钟。
⑤答辩。
考官围绕考生试讲(或演示)内容进行提问,考生答辩。时间5分钟左右。
⑥评分。
考官依据评分标准对考生面试表现进行综合评分。
第二类:报考小学心理健康教育、信息技术、小学全科、特殊教育,初中、高中、中职文化课心理健康教育、日语、俄语、特殊教育等科目教师资格:
①抽题。
考生从报考科目的教材(考点提供)中随机抽取章节(课),作为备课和试讲内容。其中,“小学全科”先从语、数、英、音、体、美六科中随机抽取1门科目,再从该科目教材中随机抽取章节(课),作为备课和试讲内容。工作人员将考生抽取的章节(课)登记在试题卡上,考生签名确认。试题卡一式两份,考生一份,考官组一份。
②备课。
考生持试题卡、备课纸,进入备课室,撰写教案(或活动演示方案)。准备时间20分钟。
③回答规定问题。
考生由工作人员引导进入指定面试室。考官从“面试测评系统”中随机抽取2道规定问题,要求考生作答。时间5分钟左右。
④试讲(演示)。
考生按照准备的教案(或活动演示方案)进行试讲(或演示)。时间10分钟。
⑤答辩。
考官围绕学生试讲(或演示)内容进行提问,考生答辩。时间5分钟左右。“小学全科”考官适当提问非试讲科目的知识。
⑥评分。
考官依据评分标准对考生面试表现进行综合评分。
第三类:报考中等职业学校专业课教师和实习指导教师的教师资格:
①考生自带一本正式出版的本专业中职或以上学校的专业课或实习指导教材。
抽题室工作人员对考生自带教材进行审核,审核通过后,考生随机抽取章节内容作为备课和试讲内容,抽题室工作人员将考生所抽题目登记在备课纸上,一式两份,考生签名确认后,一份交由考生备课,一份由考务工作人员交给考官。
②备课。
考生根据抽取的备课内容,进行教学设计。时间20分钟。
报考专业课教师的考生应按理论课或理实一体化课的要求,进行教学设计。报考实习指导教师的考生应按实验实训课的要求,进行教学设计。
报考专业课教师的考生应按理论课或理实一体化课的要求,进行教学设计。报考实习指导教师的考生应按实验实训课的要求,进行教学设计。
③专业概述。
考生针对拟任教专业进行专业概述。时间5分钟左右。
④试讲(演示)。
考生按照准备的教学方案进行试讲(或演示)。时间10分钟。
⑤答辩。
考官围绕考生试讲(或演示)内容进行提问,考生答辩。时间5分钟左右。
⑥评分。
考官依据评分标准对考生面试表现进行综合评分。
