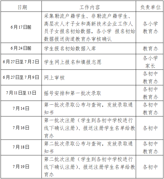
2022年顺德区勒流街道公办初中一年级招生日程安排表

2022年顺德区勒流街道公办初中一年级招生日程安排:

图源:匠心勒流
采用线下采集初始数据、审查材料确认学生类别:勒流街道户籍学生、高层次人才子女、高新技术企业工作人员子女、非勒流街道户籍学生,网上报名填报志愿时不再上传相关佐证材料。
勒流街道内各小学六年级学生由本校根据最新全国学籍信息等数据审核确定学生类别,如有更新须向本校提交申报类别证明材料进行确认。各校汇总学生报名初始数据后报勒流教育办导入招生网站系统,家长方可进行网上报名和填报两个志愿。
在勒流街道以外学校就读六年级的勒流户籍生、高层次人才子女和高新技术企业工作人员子女,直接向勒流教育办申报,申请时须提交相关申请表(附件1或附件2)等相关证明材料,并提供毕业学校盖章的全国学籍系统的学籍信息表。可于6月13日至17日的工作日到勒流教育办教育管理股申报(联系电话:25533399),逾期不受理,审核确认后再进行网上填报相关信息和填报两个志愿。
