2022年顺德区伦教街道小学一年级户籍生招生方案

2022年伦教街道小学一年级户籍生招生方案
根据《中华人民共和国义务教育法》《广东省教育厅关于进一步规范普通中小学招生入学工作的指导意见》(粤教基〔2020〕3号)《佛山市教育局关于做好2022年义务教育招生入学工作的通知》(佛教基〔2022〕2号)《佛山市顺德区教育局关于做好2022年义务教育招生入学工作的通知》(顺教〔2022〕53号)等精神,结合我街道的实际,特制定本招生方案。
一、招生原则:
小学一年级户籍生招生遵循“属地管理、免试就近入学”的原则。
根据伦教街道各公办小学的招生规模及本年度各村(社区)居民户籍适龄儿童人数,划定所辖小学的招生学区范围。
二、招生对象:
年满6周岁(即2016年8月31日前出生,含8月31日),具有伦教街道户籍且从未接受过义务教育的适龄儿童。
三、学位安排:
伦教户籍的适龄儿童原则上在户口所在地所属学区的学校安排入读,翁祐实验学校面向全街道户籍适龄儿童招生。
若户籍生报名人数超出其所属学区学校的计划招生数,则按适龄儿童户口迁入本学区时间的先后顺序安排入读,入户时间居前者优先安排,额满即止。未能在本学区解决入读的户籍生,根据其志愿由伦教教育办统筹安排到其它招收了该学区户籍适龄儿童后仍有剩余学位的学校入读;若志愿相同,则按入户学区时间的先后顺序优先安排入读;若志愿和入户学区时间都相同,则采取抽签方式安排。不接受安排者,不再另行安排学位。
翁祐实验学校的学位根据各村(社区)户籍生人数分配名额。当该村(社区)符合条件的报名人数少于分配名额时,直接录取;当该村(社区)符合条件的报名人数大于分配名额时,根据入户时间排序依次录取。凡被翁祐实验学校公榜录取的适龄儿童,原户口所在地所属学区的学校不再录取。若未被翁祐实验学校录取的户籍生,自动返回户口所在地所属学区的学校安排入读(不用重新报名和提交材料),其录取办法与本学区的户籍生录取办法相同。
四、招生范围:
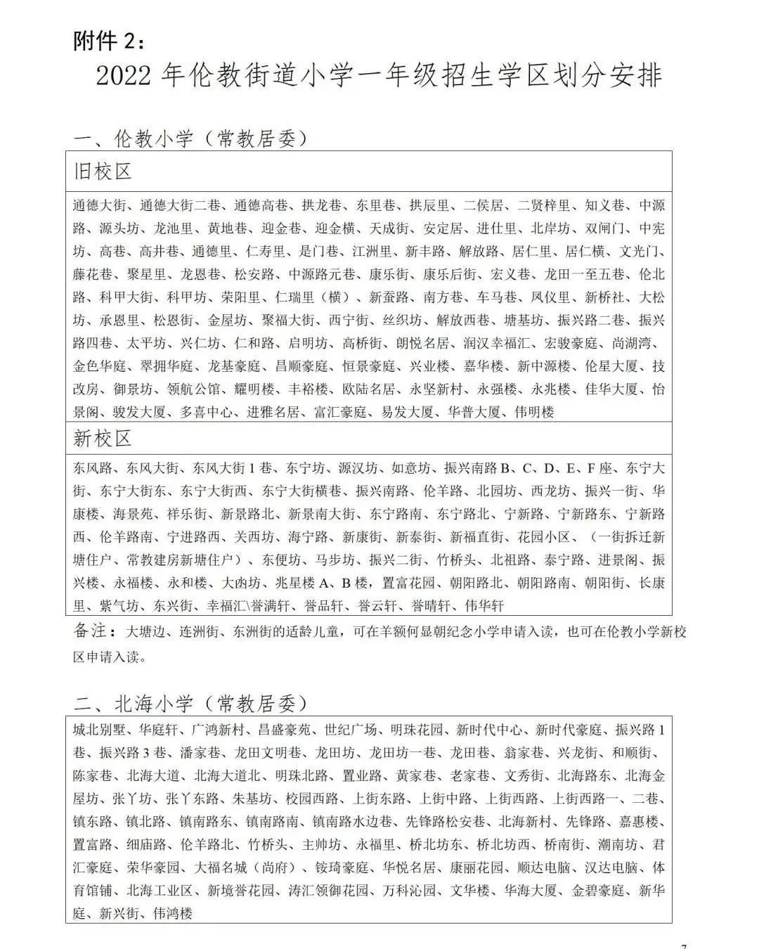
见附件:《2022年伦教街道小学一年级招生学区划分安排》。
五、招生程序:
(一)招生宣传
伦教教育办在4月下旬,通过媒体、伦教教育信息网、学校、幼儿园宣传招生政策及在各小学、幼儿园门口张贴公告等方式向社会发布招生方案,严格按招生原则和招生时间进行招生。
符合申请入学条件儿童的父母或监护人应在报名前准备好网上报名和报名材料审核时所需提交证明材料的原件和复印件。
(二)报名时间、地点、办法和录取公榜
具体安排:采取先网上报名,再审核报名资料,最后录取公榜和注册的顺序进行。
1.网上预报名:2022年5月1日-5月6日,进入“顺德区义务教育招生网上报名系统”→“小学一年级户籍生报名”→“伦教街道”(报名网址:http://zs.sdedu.net),填写报名信息并上传相关佐证材料,提交成功即为网上报名成功。
2.现场审核材料:2022年5月5日-5月6日上午8:30-11:00、下午14:30-16:30
届时申请人提交以下报名材料至户籍所属学区学校的门卫室:《顺德区伦教街道2022年小学一年级学位申请表》(网上报名系统下载,申请人亲笔签名)、儿童的出生证复印件一份、儿童及其父母的户口簿(首页和所在页)复印件一份、父母身份证复印件一份、儿童计划免疫接种证明(可自行从粤苗APP下载打印),请按上述顺序整理材料。
3.录取公榜和注册:
2022年5月19日在报名学校公榜;
2022年5月20日,获得录取资格的适龄儿童需按照学校的指引进行注册确认学位,逾期不办理的,视为自动放弃学位。
六、文件查看地点
各公办小学、幼儿园的公告栏,伦教教育信息网右上角“通知公告栏”可查看该文件。(网址:http://www.ljjy.sdedu.net/)
七、附则
(一) 申请人要在招生报名规定时间段内进入“顺德区义务教育招生网上报名系统”,按要求完整填写报名表并同时上传报名资料。
(二)已取得全国小学学籍的儿童,不得重新报读一年级,如发现重新报读,学校将取消其学位安排。
(三)申请人伪造或者使用伪造申请材料的,一经发现,不予办理入学申请。违反相关法律的,依法追究法律责任。
(四)关于政策性借读生和普通借读生的报名安排:户籍生录取结束后,将在5月下旬接受政策性借读生报名。政策性借读生录取后,如有剩余学位,则在6月下旬进行普通借读生的报名工作。具体方案另行发文。
(五)本方案自发文之日起实施。此前有关伦教街道小学一年级招生的规定,如果与本方案相抵触或不一致的,以此方案为准,并由伦教教育办负责解释。
八、附则:
附件1:各招生学校及相关部门咨询电话

附件2:2022年伦教街道小学一年级招生学区划分安排


附件3:2022年伦教街道小学一年级各学校招生计划数

