2022年南海区西樵镇公办中小学招生指南

南海区西樵镇公办中小学2022年新生招生方案
为进一步加强招生管理,规范招生办法,优化招生服务,合理调配教育资源,全面实施“阳光招生”,根据国家和省、市、区有关法律法规和政策文件要求,以“划片招生、就近入学”为总原则,在满足本辖区户籍人口子女入学基础上,根据公办学校学位情况,按照先政策性借读生,后积分生的顺序,安排招收非户籍常住人口子女入读公办学校。结合我镇的实际情况,为做好2022年我镇公办中小学的招生工作,特制订本方案。
一、招生对象:
(一)小学(一年级)招收2022年8月31日前年满6周岁还没有入读小学的适龄儿童。
(二)初中(一年级)招收2022年应届小学毕业生。
二、生源界定及报名方式:
(一)户籍生
指适龄儿童具有西樵镇户籍,分学区内户籍生和跨学区户籍生。
1.学区内户籍生:适龄儿童的户籍在本镇划定的学区范围内。
2.跨学区户籍生:适龄儿童的户籍不在本镇划定的学区范围内,但符合下列条件之一,①父母一方的户籍在申请就读学校的学区范围内;②父母一方(西樵户籍)在申请就读学校的学区范围内有建筑面积不低于80平方米的自有产权住房。
户籍生按报名时间登录网上报名系统提交报名信息和证明材料,完成网上报名后,同时对照申请类别带齐所需材料到学区划分所在学校确认报名。(说明:跨学区申请先在户籍地学校网上报名,同时上交“西樵镇公办中小学跨学区入学申请表”,由户籍地学校统一收集后上交镇教育办。)
(二)政策性借读生
符合《政策性借读生申请入学证明材料一览表》(附件1)所列条件(且与报读学区划分范围一致)的小学一年级新生(适龄儿童)以及报读初中一年级的应届小学毕业生。
政策性借读生按报名时间登录网上报名系统提交报名信息和证明材料,完成网上报名后,同时对照申请类别带齐所需材料到学区划分所在学校确认报名(现场提交的资料必须与网上资料一致)。详见《政策性借读生申请入学证明材料一览表》。
(三)积分生
持本镇有效《居住证》(居住登记地址为西樵镇辖区范围内),在我镇参与积分入学的新市民子女,申请学校为义务教育阶段公办学校起始年级(小学一年级和初中一年级)。
积分生根据《佛山市新市民积分制服务管理办法》(佛府办〔2018〕45号)相关文件,到居住证所在地的社区公共服务中心积分窗口报名,报名时填写《2022年西樵镇中小学积分入学志愿申请表》。具体流程见《2022年西樵镇公办中小学新生积分入学简易流程图》(附件4)。所需资料及积分标准,可到居住证所在地的社区公共服务中心积分窗口索取及咨询。
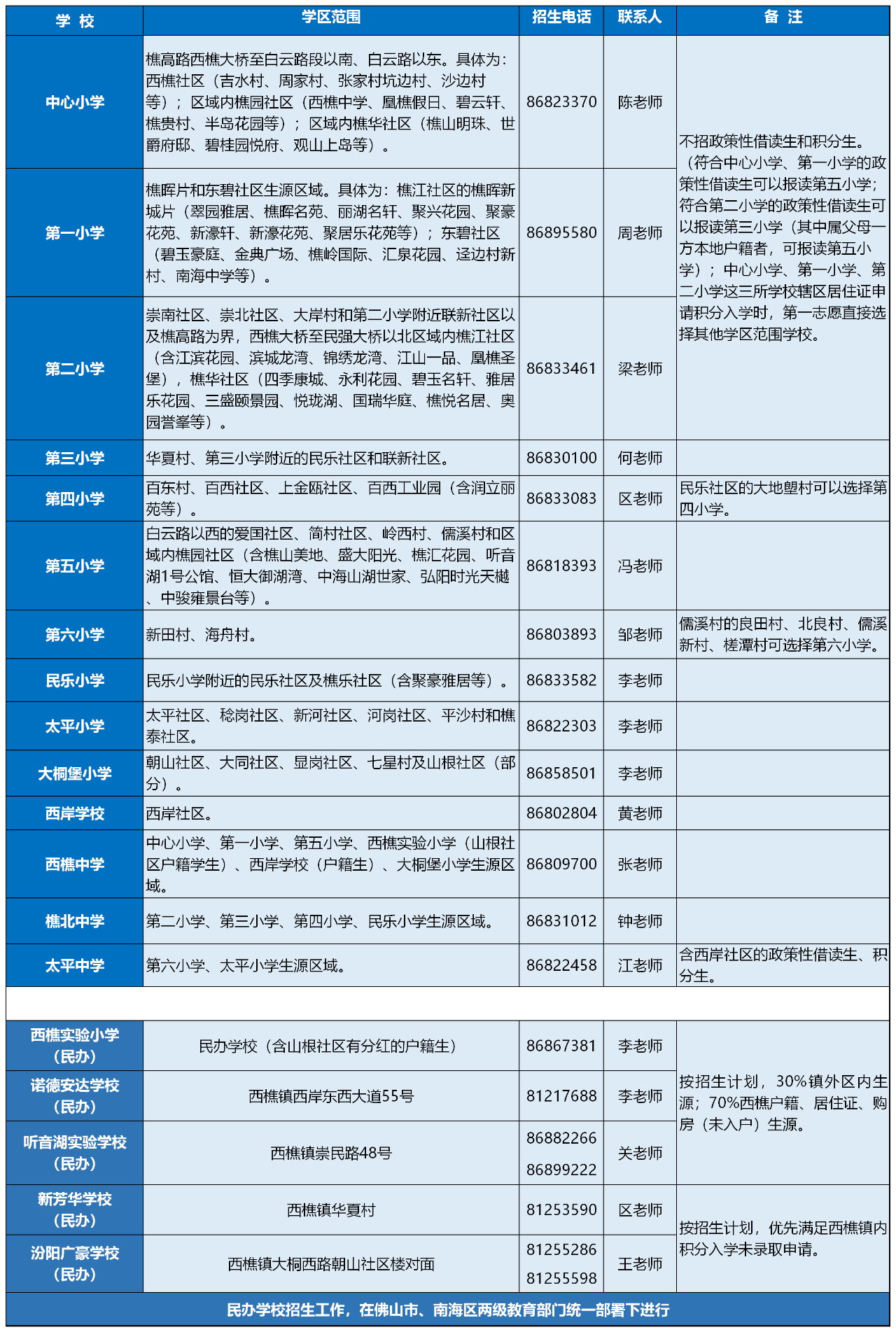
三、学区划分及联系信息表(附民办学校)
四、学位安排原则和招收程序:
(一)首先安排本镇户籍生入读学区所属学校(含本镇户籍跨学区就读申请)。录取户籍与学区一致条件的户籍生,后统筹本镇户籍跨学区就读申请。
1.当学区内户籍适龄学童报名人数超出学区学校招生计划数时,镇教育办将根据相对就近原则并结合报读儿童及家长(监护人)意愿进行统筹分流。其中,第二小学户籍生可申请入读中心小学、第一小学。如申请人数小于或等于可供分流学位数时,按申请意愿全部安排入学;如申请人数超过可供分流学位数时,按照抽签摇号决定安排入学。未抽中申请,仍留原户籍地学校报读。(说明:本次统筹分流仅限2022年新生招生)
2.若西樵镇中心小学、第一小学、第二小学学区内户籍生报名人数已超学位计划数,三所学校将不再接受跨学区户籍生的报名申请,学位拟统筹至第五小学(爱国校区),如无学位统筹或放弃统筹则需回户籍所在地学校就读
(二)其次安排政策性借读生入读学区所属学校。如果遇到个别学校学位不足,则采用抽签形式确定学位,并由镇教育办根据学位情况在全镇公办学校范围内统筹调配,不接受调配的,视为放弃学位。
西樵镇中心小学、第一小学、第二小学学区不接收政策性借读生报读,三所学校片区范围内的政策性借读生要对照
《学区划分信息表》和《政策性借读生申请居住地辖区公办学校对照表》中的有关指引说明报读相应学校,具体入读学校由镇教育办根据学位和报名情况统筹安排。
(三)最后安排积分生入读公办学校。在完成户籍生和政策性借读生的招录后,学校如果有剩余学位,则安排积分生入学。
01、积分生划线办法
根据“一镇一线”的原则,对入围的积分生,以全镇剩余学位数为准,分初中和小学按积分从高到低排序,划出积分生最低录取分数线。
02、积分生录取办法
申请入学填报志愿(附件5)。第一志愿(居住地辖区学校)必须填写《居住证》相应学区范围的学校,录取时学校根据第一志愿从高分到低依次录取。学校录完第一志愿仍有学位的则根据第二志愿(备选意向学校)录取,额满为止(最后一名同分抽签)。
03、积分分数不达分数线
未能安排学位的,自行联系民办学校或回户籍地入读。
西樵镇中心小学、第一小学、第二小学不招积分生,这三所学校辖区内的有效居住证持有者申请积分入学时,第一志愿直接选择其他学区范围学校,详见(学区划分信息表和积分入学居住地辖区公办学校对照表及说明)。
五、其他说明:
(一)截止报名日期,网上报名先后次序不影响录取结果,请各家长尽量错开报名高峰期。
(二)在确认报名时,需提交如下材料(验原件交A4复印件,请按下列顺序整理一式两份)。
1.新生入学信息采集表(确认报名时向学校索取);小一寸彩色相片1张(贴采集表上)。
2.新生及其父(母)的户口簿(复印户口簿首页、户主页、新生父(母)及新生页)。
3.政策性借读生、积分生除需提交上述1-2项材料外,另带齐网上申请或窗口办理资料(对照申请类别所需材料)的原件及复印件。
(三)本方案相关附件,请关注 “樵山教育” 微信公众号查询相关信息并下载。了解更多报名招生详情,可关注相关招生宣传活动、报名家长辅导会、学校信息发布等。
(四)各项入学证明材料、报名工作日程表、招生计划、积分入学志愿申请表、积分入学流程等信息,具体见附件1-7。
(五)特别提醒:根据招生条件,户籍生、政策性借读生、积分生录取分先后批次,不符合政策性借读申请的家长,应及早申请积分入学和密切留意民办学校的招生安排。因户籍生、政策性借读生人数增加,积分生学位会相应减少,家长应做好回原户籍地或民办学校报读的准备,因误报生源类别或报读条件不符造成延误报名或错过招生时间窗口的,责任自负。申请入读提供虚假证件资料、隐瞒入学事实并已取得学籍、入学条件不符的,一经查实,取消入读学校资格。
(六)招生咨询和投诉电话:86896781
附件:点击此处进行下载
1.政策性借读生申请入学证明材料一览表
2.2022年西樵镇公办中小学新生报名工作日程表
3.2022年西樵镇义务教育阶段公办学校招生计划情况一览表
4.2022年西樵镇公办中小学新生积分入学简易流程图
5.2022年西樵镇中小学积分入学志愿申请表
6.政策性借读生申请和积分入学居住地辖区公办学校对照表
7.西樵镇公办中小学跨学区入学申请表
