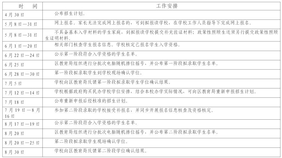
2021秋季香洲区民办中小学招生日程安排表

2021秋季香洲区民办中小学招生日程安排表
扩展材料
第一阶段录取安排
容闳学校、茵卓小学参加第一阶段录取。
1.公示第一阶段符合入学资格的学生名单(6月22日—24日)。
2.电脑随机派位摇号(6月25日)。根据国家、省、市教育行政部门文件要求,符合民办学校入学资格的报名学生数超过招生计划数的学校,由区教育局组织进行分批次电脑随机派位摇号。符合民办学校入学资格的报名学生数未超过招生计划数的学校,直接进入公布拟录取学生名单程序。
3.公布第一阶段拟录取学生名单(6月25日)。
4.确认学位(6月28日—6月30日)。由家长携小孩,按照学校要求带齐相关入学材料到拟录取学校进行资料核对并确认学位。逾期未确认的,视为自动放弃该校学位。
学校于7月5日前将学位确认情况反馈到区教育局。
