2021年秋季香洲区义务教育阶段学校招生工作实施细则

2021年秋季香洲区义务教育阶段学校招生工作实施细则
第一部分 基本原则
一、属地管理原则
根据珠海市教育局2021年招生工作要求,义务教育阶段招生工作由各区(含行政区、经济功能区,下同)教育行政部门具体负责实施,保障适龄儿童少年平等接受义务教育的权利。
根据珠教基〔2015〕49号文的要求,珠海市教育局委托香洲区教育局协助珠海市第四中学初中招生工作(西藏班除外)。
二、免试就近入学原则
公办中小学继续实行按地段划分学区、按学区相对就近入学、统筹安排学位。未按规定学区入读小学、初中的择校生,不得参与普通高中指标生分配。民办义务教育学校应在香洲区教育局核定的招生范围内招生,原则上主要面向香洲区招生。
招生工作禁止通过举办相关培训班或与社会机构合作提前选拔或特殊培养学生,严禁以各类考试、竞赛、夏(冬)令营、研学活动、培训成绩或证书证明等作为招生依据或参考,不得以面试、测评等名义选拔学生。坚决整治学校以面试、面谈、人机对话、简历材料等方式为依据的“掐尖”招生、提前招生、违规争抢生源等行为。
三、房户一致优先原则
报读公办中小学的香洲区内户籍学生,自有完全产权的《不动产权证》(或《房地产权证》)与《户口簿》登记地址一致的,优先统筹安排学位。报读香洲区公办中小学且达到当年香洲区积分入学录取分数线的随迁子女,自有完全产权《不动产权证》(或《房地产权证》)与《广东省居住证》登记地址一致的,视学位情况优先统筹安排学位。
第二部分 公办中小学
(含政府购买的民办学校学位)新生招生
一、招生区域范围
香洲区南屏镇、拱北街道、吉大街道、狮山街道、翠香街道、香湾街道、梅华街道、前山街道、湾仔街道、凤山街道等区域范围;万山区(仅限于符合招生政策的初中学生)。
本部分中所述“香洲辖区”、“香洲区”、“我区”、“区”所指范围均指在以上范围内。
二、招生对象
小学一年级新生招生对象:须年满6周岁(即2015年8月31日及之前出生)且未入读小学的适龄儿童。
初中一年级新生招生对象:须为完成全部小学学业的2021年应届小学毕业学生。
具体分为以下三类:
(一)具有香洲区户籍的适龄儿童少年(以下简称“香洲户籍新生”)。
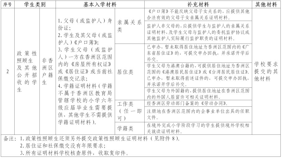
(二)符合珠海市和香洲区规定的政策性照顾类适龄儿童少年(以下简称“政策性照顾生”)。
(三)达到2021年香洲区积分入学录取分数线的适龄儿童少年(以下简称“积分入学学生”)。
适龄残疾儿童少年,可向珠海市特殊教育学校申请学位。符合香洲区公办学校入学资格,申请随班就读的轻度残疾儿童少年,可统筹安排学位;不能到校就读的重度残疾儿童少年,可向区教育局申请,由其学区学校建立学籍和送教上门。
因疾病等特殊情况,需延缓一年入学的香洲户籍学生,需在香洲区中小学招生系统中提出申请,经审核批准后可延缓入学;期满,应立即入学。
三、报名时间和方式
(一)报名时间:5月8日上午9:00—5月31日下午6:00。凡在规定期限内完成网上报名的,均为有效申请,与报名先后无关。
(二)报名方式(网上报名)
通过电脑登录“香洲区中小学招生系统”(http://14.29.71.14:8089,以下简称“招生系统”)进行报名;或通过手机关注微信公众号“香洲教育”(zhxzjyj),点击“教育服务”,进入“公办中小学招生”进行报名。
1.小学一年级新生
用学生身份证件号码注册,根据要求逐项填写基本信息,并完成报名流程。
2.初中一年级新生
(1)在香洲区内就读的小学毕业生,无须自行注册,由其就读小学告知网上报名帐号和密码后,登录“招生系统”并完成报名流程。
(2)在香洲区外就读的小学毕业生
①具有“全国中小学生学籍信息管理系统”(下简称“学籍系统”)学籍的,用学生身份证号码注册,待区教育局在“学籍系统”核实,注册手机收到网上报名帐号和密码短信后,登录“招生系统”并完成报名流程。
②未在“学籍系统”建立学籍的,须持加盖毕业学校及其教育主管部门公章的小学毕业证明原件(非中文毕业证明还需附中文译文公证书)和户口簿或身份证件,在报名期间内到区教育局教育管理室申请网上报名帐号和密码后,登录“招生系统”并完成报名流程。
小学和初中新生完成报名后,均可自行打印《2021年秋季香洲区中小学招生报名信息登记表》(以下简称《报名信息登记表》)留存。
四、招生流程(见附件1)
(一)网上报名(5月8日—31日)。网上报名时,须按自身家庭情况,如实填写家庭房产、户籍等信息。如学生及其法定监护人同时拥有香洲区内全权房产和部分产权房产的,须按其拥有完全产权房产申请学位,不得使用部分产权房产申请,否则按最后一批次随机安排学位。
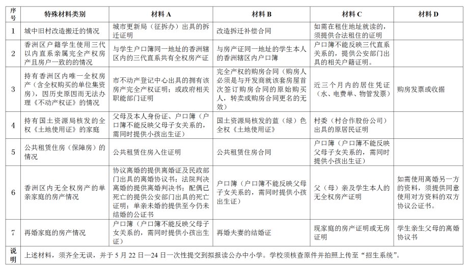
(二)相关学生提交材料(5月22日—24日)。属市、区政策性照顾类(见附件2、3),或需提交特殊房产材料(见附件4)、个人荣誉积分加分(见附件5)的家庭,须在5月22日—24日,到拟报读学校提交相关证明材料和入学基本材料(附件6)的原件。
如须到相关职能部门提交的,也须在报名期间内自行向相应职能部门联系提交。
(三)审核信息。区教育局分类汇总网上申请信息后,统一提交公安、不动产中心、人社局等部门核实报名登记信息(以5月31日前报名登记的信息为准)。
(四)公示拟录取的香洲户籍新生名单(6月14日—18日)。
(五)安排拟录取的香洲户籍新生学位(7月4日—9日)。按学位安排顺序,分三批次安排拟录取学校(详见附件1)。家长查询到有拟录取学校结果的,可自行打印《拟录取回执》。
(六)拟录取的香洲户籍新生到学校现场资料核对,领取《珠海市香洲区2021年秋季公办中小学招生学位安排通知书》(以下简称《学位安排通知书》)(7月11日—13日)。家长带齐相关入学材料到拟录取学校进行资料核对。核对无误的,由学校发放《学位安排通知书》;核对不一致的,不予录取。
(七)反馈非香洲户籍学生的信息核查结果或积分总分(6月27日)。招生系统反馈核查结果,非香洲户籍学生家长可自行登录“招生系统”查询核查结果或积分总分。
(八)非香洲户籍学生信息核查结果复核申请(6月28日—7月16日)。对本人核查结果或积分总分有异议的,可到区教育局申请复核。未在此时间内申请复核的,视为自动放弃复核机会,以原核查结果或积分总分为准,不再变更。
(九)相关部门复核积分(7月19日—23日)。公安、不动产中心、人社等相关职能部门复核积分。
(十)公布公办学校积分入学录取分数线(7月26日)。
(十一)公示拟录取公办学校的非香洲户籍新生名单(7月26日—30日)。
(十二)安排拟录取公办学校的非香洲户籍新生学位(8月2日—6日)。按学位安排顺序,分三批次安排拟录取学校(详见附件1)。家长查询到有拟录取学校结果的,可自行打印《拟录取回执》。
(十三)拟录取公办学校的非香洲户籍学生到学校现场资料核对,领取《学位安排通知书》(8月7日—8日)。家长带齐相关入学材料到拟录取学校进行资料核对。核对无误的,由学校发放《学位安排通知书》;核对不一致的,不予录取;逾期未到现场核对的,视为放弃公办学校学位。
(十四)公布政府购买的民办学校学位积分入学录取分数线(8月10日)。
(十五)公示拟录取到政府购买民办学校学位的非香洲户籍新生名单(8月11日—15日)。
(十六)安排拟录取到政府购买民办学校学位的非香洲户籍新生(8月11日—15日)。分批次安排拟录取学校。家长查询到有拟录取学校结果的,可自行打印《拟录取回执》。
(十七)拟录取到政府购买民办学校学位的非香洲户籍学生到学校现场资料核对,领取《学位安排通知书》(8月16日—18日)。由家长携小孩,带齐相关入学材料到拟录取学校进行资料核对。核对无误的,由学校发放《学位安排通知书》;核对不一致的,不予录取;逾期未到现场核对的,视为放弃政府购买的民办学校学位。
(十八)阳光分班(8月30日)。被录取新生家长凭学校发放的《学位安排通知书》,到录取学校进行阳光分班。
五、学位安排顺序
(一)香洲户籍新生(第一类)
学位安排按下列1—10项顺序依次安排。
1.持有完全产权房产且房户一致的:学生及其父母持有香洲区内完全产权房产,且房产、户籍登记地址一致的按登记地址所在学区安排学位,如果本学区学位不足,则按学生户籍最近一次迁入时间先后安排学位。如在本学区无法安排的,将统筹安排到有接收能力的学校,具体流程见附件1。
2.旧村改造的:父母原持有完全产权房产但因香洲城中旧村改造而搬迁的学生,凭区城市更新局(征拆办)出具的拆迁证明,可申请按搬迁前房产所在学区安排学位,也可申请安排到现居住地所在学区学校。如在申请学区无法安排的,将统筹安排到有接收能力的学校,具体流程见附件1。(此类属特殊房产类别,需在规定时间到学校提交相关材料,见附件4)
3.持有完全产权房产但房户不一致的:学生及其父母所持有的完全产权房产地址,与学生本人户籍登记地址分属香洲区内不同学区的,按其完全产权房产所在学区安排学位。如果本学区学位不足,则按《不动产权证》或《房地产权证》登记时间先后安排学位。如在本学区无法安排的,将统筹安排到有接收能力的学校,具体流程见附件1。
4.已购完全产权房产但未办理《不动产权证》的:学生及其父母持有珠海市不动产登记中心出具该房产的“珠海市个人房产预告登记证明”,可按该房产所在学区安排学位。如果本学区学位不足,则按不动产登记中心的备案登记时间先后安排学位。如在本学区无法安排的,将统筹安排到有接收能力的学校,具体流程见附件1。
5.三代以内直系亲属完全产权房产且学生户籍地址在此房产上的:学生户籍地址与三代以内直系亲属全权所有(或全权共有)的房产地址相同,在征得房产权属人同意的情况下,按该房产所在学区安排学位。如果本学区学位不足,则按学生户籍最近一次迁入时间先后安排学位。如在本学区无法安排的,将统筹安排到有接收能力的学校,具体流程见附件1。(此类属特殊房产类别,需在规定时间到学校提交相关材料,见附件4)
6.持有香洲区内唯一全权房产(含全权购买的单位集资房),因历史原因而无法办理《不动产权证》的:学生及其父母持珠海市不动产登记中心出具的拥有该房产完全产权证明,或持政府相关职能部门证明、完全产权购房合同(协议)、购房发票(或收据)、近三个月内的居住凭证(水、电费单、物管发票等),可按该房产所在学区安排学位。如果本学区学位不足,则按该房产合同签订时间先后安排学位。如在本学区无法安排的,将统筹安排到有接收能力的学校,具体流程见附件1。(此类属特殊房产类别,需在规定时间到学校提交相关材料,见附件4)
7.公共租赁住房的:学生父母租赁政府公共租赁住房,可凭有效的公共租赁住房合同,按该公共租赁住房所在学区安排学位。如果本学区学位不足,则按该租房合同签订时间先后安排学位。如在本学区无法安排的,将统筹安排到有接收能力的学校,具体流程见附件1。(此类属特殊房产类别,需在规定时间到学校提交相关材料,见附件4)
8.持有非完全产权房产的:学生及其父母持有香洲区内房产,但全部所持房产份额均不足100%的,按学生户口所在学区安排学位。如果本学区学位不足,则按学生户籍最后一次迁入时间先后安排学位。如在本学区无法安排的,将统筹安排到有接收能力的学校,具体流程见附件1。
9.所持房产学位被占用,或有香洲户籍无香洲房产的:学生及其父母持有香洲区内唯一完全产权房产但学位已被占用,或有香洲户籍但无香洲房产的,按学生户口所在学区安排学位。如果本学区学位不足,则按学生户籍最后一次迁入时间先后安排学位。如在本学区无法安排的,将统筹安排到有接收能力的学校,具体流程见附件1。
10.截止报名后办理房产证、落户香洲或香洲户籍学生补报名的:学生及其父母所持有的《不动产权证》登记时间、学生本人迁入香洲户籍时间或香洲户籍学生补报名的,在报名截止日期(5月31日)后的,由区教育局根据当时学位情况,按学位安排顺序统筹安排。如在本学区无法安排的,将统筹安排到有接收能力的学校(含政府购买的民办学校学位),具体流程见附件1。
(二)政策性照顾生(第二类)
11.符合珠海市规定的政策性照顾类学生。
按政策规定安排学位。(需在规定时间到学校或相关职能部门提交相关材料,见附件2)
12.符合香洲区规定的政策性照顾类学生。
按政策规定安排学位。(需在规定时间到学校或相关职能部门提交相关材料,见附件3)
13.在香洲区内工作的港澳籍人员的港澳籍子女。其港澳籍一方的父(母)亲,作为法定代表人,在香洲区内持有营业执照(注册时间半年以上,且在有效期内的;如为合伙人,份额须占比51%或以上),或在香洲区缴纳社保五险种半年以上且在有效期内的,可按其家庭在香洲区内自有完全产权房产或合法租住地址统筹安排学位。(需在规定时间到学校提交相关材料,见附件3)
14.香洲区外珠海市内户籍学生。①其珠海市户籍一方的父(母)亲,持有香洲区内完全产权房产(以不动产登记中心核查数据为准)的,根据房产所在学区安排学位,无法安排在本学区的学生,统筹安排到有接收能力的学校(含政府购买的民办学校学位)。②其珠海市户籍一方的父(母)亲,在香洲区内连续缴纳社保五险种5年以上且在有效期内的,可视学位情况统筹安排公办学校学位或政府购买的民办学校学位(需在规定时间到学校提交相关材料,见附件3)。
(三)积分入学学生(第三类)
15.异地务工人员随迁子女。按《珠海市香洲区随迁子女积分入学办法》(珠香府办〔2021〕3号,下简称 “积分入学办法”)执行。
16.父母一方或双方为香洲区户籍的非珠海市户籍学生。参照积分入学办法执行。其中,居住年限以其香洲区户籍一方的父(母)亲入户香洲时间计算,其余项目不变。
上述第15、16项达到2021年积分入学录取分数线的学生,分步安排学位,第一步将“积分有房”的学生,按积分高低顺序,根据房产所在学区安排学位;第二步将“积分无房”的学生,按积分高低顺序,根据居住证所在学区安排学位。
无法安排在房产或居住证所在学区的学生,统筹安排到有接收能力的学校(含政府购买的民办学校学位)。
(四)关于上述三大类16小项的特别情况说明
1.学生为珠海市外户籍,父母双方均为香洲区外珠海市内户籍,或学生为香洲区外珠海市内户籍的,不属于香洲区积分入学申请对象。
2.学生为珠海市外户籍,父母一方为香洲区外珠海市内户籍,另一方为珠海市外户籍的,只能用珠海市外户籍的一方材料,按积分入学办法申请我区公办学校学位,另一方材料不能作为申请条件。
3.符合香洲区公办学校录取条件,但无法安排在公办学校的,统筹安排到政府购买学位的民办学校。
4.不符合上述三大类16小项学位安排条件的适龄儿童少年,均不能安排香洲区公办学校学位或政府购买的民办学校学位。
六、入学材料(现场资料核对时提交)
(一)入学基本材料(全体拟录取学生均需提交,见附件6)
(二)政策性照顾生的材料(见附件2、3,已到相关部门提交材料或已在报名期间到学校提交了材料的家庭无须再提交)
(三)需提交特殊材料的家庭(见附件4、5,已到相关部门提交材料或已在报名期间到学校递交了材料的家庭无须再提交)
第三部分 公办中小学
(含购买的民办学校学位)转学插班招生
一、招生区域范围
招生区域范围与公办中小学新生招生区域范围一致。
二、申报条件
符合以下条件的在校学生,可申请插班,由区教育局审核通过后,统筹安排公办学校学位(含政府购买的民办学校学位)。
1.具有香洲区户籍,目前在香洲区外学校就读的在校学生。
2.具有香洲区户籍,目前在香洲区内民办学校就读的在校学生。
3.香洲区内公办学校间转学申请,自2020年1月1日起原则上不再受理。但已在香洲区公办学校就读,由城区学位高度紧张学校申请到有接收能力的城郊学校,可视情况办理(此类情况须携相关材料到区教育局提出书面申请)。
三、报名时间和方式
(一)报名时间
5月8日上午9:00—5月31日下午6:00。
(二)报名方式(网上报名)
通过电脑登录“招生系统”(http://14.29.71.14:8089,以下简称“招生系统”),或通过手机关注微信公众号“香洲教育”(zhxzjyj),点击“教育服务”,进入“中小学招生”进行报名。
须用学生身份证号码注册,并根据要求逐项填写基本信息,完成报名全流程。报名后,可自行打印《报名信息登记表》留存。
四、招生流程(见附件1)
(一)网上报名(5月8日—31日)。
(二)相关学生提交材料(5月22日—24日)。需提交特殊房产情况材料的家庭(见附件4),须在5月22日—24日,到拟报读学校提交相关证明材料。
(三)审核信息。区教育局分类汇总网上申请信息后,统一提交公安、不动产中心等部门核实报名登记信息(以5月31日前报名登记的信息为准)。
(四)反馈核查结果(6月27日)。招生系统反馈插班生报名信息核查结果,家长可自行登录“招生系统”查询。
(五)复核申请(6月28日—7月16日)。对本人核查结果有异议的,可到区教育局申请复核。未在此时间内申请复核的学生,视作自动放弃复核机会,以原核查结果为准,不再变更。
(六)复核信息(7月19日—23日)。公安、不动产中心等相关职能部门复核。
(七)公示拟录取转学插班学生名单(7月26日—30日)。
(八)安排拟录取学校(8月2—5日)。区教育局根据学位情况,统筹安排符合插班资格学生学位(含政府购买民办学校学位),具体流程见附件1。家长查询到有拟录取学校结果的,可自行打印《拟录取回执》。
(九)到拟录取学校现场资料核对,领取《学位安排通知书》(8月7日—8日)。由家长带齐相关入学材料到拟录取学校进行资料核对。核对无误的,由学校发放《学位安排通知书》;核对不一致的,不予录取。逾期未到拟录取学校现场核对的,视为自动放弃学位。
五、学位安排说明
学位安排顺序按第二条“申报条件”所述的1—3项顺序依次安排。
(一)学校学位已满年级或新学校未设年级,如家长不接受学位调配安排的,将不受理其转学申请。
(二)目前有接收能力的公办学校,由区教育局根据学位情况统筹安排符合转学条件的学生。如因年级学位无法安排全部申请学生时,按照有完全产权房产且房户一致优先和学生最近一次入户时间先后等规则安排;无法在本学区学校安排的学生,将统筹安排到其他有接收能力的公办学校或政府购买学位的民办学校。
六、入学材料(现场资料核对时提交)
(一)入学基本材料(全体拟录取学生均需提交,见附件6)。
(二)需提交特殊房产情况材料的家庭(见附件4,已在5月22日—24日到学校提交了材料的家庭无须再提交)。
(三)未在“学籍系统”建立学籍的,还须提交加盖原就读学校及其教育主管行政部门公章的在读证明(非中文证明还需附中文译文公证书)。
第四部分 民办中小学招生
一、招生区域范围
香洲区南屏镇、拱北街道、吉大街道、狮山街道、翠香街道、香湾街道、梅华街道、前山街道、湾仔街道、凤山街道等区域范围。
根据市教育局要求,横琴新区、珠海保税区、珠澳跨境工业区、万山区、珠海高新区也纳入香洲区民办中小学招生范围。
本部分中所述“香洲区”、“我区”、“区”、“本区”所指范围均指在以上范围内。
二、招生对象
小学一年级新生招生对象:须年满6周岁(即2015年8月31日及之前出生)且未入读小学的适龄儿童。
初中一年级新生招生对象:须为完成全部小学学业的2021年应届小学毕业学生。
具体分为以下三类:
(一)本校小升初直升学生;
(二)政策性照顾生(详见附件8);
(三)其他公开招收的学生。
三、入学资格
报读香洲区民办中小学初始年级的儿童少年,应当符合以下入学资格之一:
(一)具有香洲区户籍;
(二)不具有香洲区户籍的,其父母(或监护人)一方应当具有香洲区范围内合法的居住或工作证明。
四、报名时间和方式
(一)报名时间:5月8日上午9:00—5月31日下午6:00。凡在规定期限内完成网上报名申请学位的,均为有效申请,录取顺序与报名先后无关。
(二)报名方式(网上报名)
所有报读香洲区民办中小学的小学(初中)一年级新生须在网上统一报名。通过电脑登录“珠海市民办义务教育招生系统”(http://zhjy.zhuhai.gov.cn,以下简称“民办招生系统”)进行网上报名,或通过手机关注微信公众号“珠海特区教育”进行报名。
五、招生流程(见附件10)
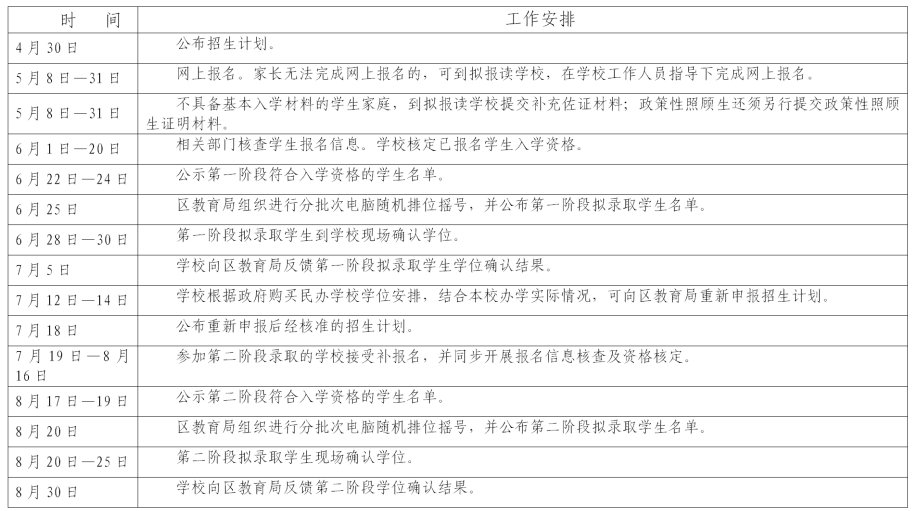
(一)公布招生计划(4月30日)。
(二)网上报名(5月8日—31日)。网上报名时,应按照“民办招生系统”提示如实填写相关信息,并选报1所民办学校。
(三)相关学生提交材料(5月8日—31日)。报名结束前无法取得基本入学材料的,应当向拟报读学校补充提交相关佐证材料(见附件9)。符合民办中小学政策性照顾生条件的,还应当向拟报读学校提交政策性照顾生证明材料(见附件8)。
(四)审核信息(6月1日—6月20日)。区教育局分类汇总网上报名信息后,统一提交公安、不动产中心、人社局等部门核实网上报名登记信息(以5月31日前报名登记的信息为准)。学校根据核查结果,结合相关学生现场提交的材料的审核情况,对报读本校的学生入学资格进行核定。
(五)第一阶段录取
容闳学校、茵卓小学参加第一阶段录取。
1.公示第一阶段符合入学资格的学生名单(6月22日—24日)。
2.电脑随机派位摇号(6月25日)。根据国家、省、市教育行政部门文件要求,符合民办学校入学资格的报名学生数超过招生计划数的学校,由区教育局组织进行分批次电脑随机派位摇号。符合民办学校入学资格的报名学生数未超过招生计划数的学校,直接进入公布拟录取学生名单程序。
3.公布第一阶段拟录取学生名单(6月25日)。
4.确认学位(6月28日—6月30日)。由家长携小孩,按照学校要求带齐相关入学材料到拟录取学校进行资料核对并确认学位。逾期未确认的,视为自动放弃该校学位。
学校于7月5日前将学位确认情况反馈到区教育局。
(六)第二阶段录取
东方外语实验学校、明珠中英文学校、壮华学校、新世纪学校、恩溢学校、立才学校、壮志学校、启明小学、荣华小学、南桥小学、明华小学、圆明小学、兴华小学、鸿景小学、渝海小学、崇文小学、翠前小学、雅景小学、华昌小学等学校参加第二阶段录取。
1.申报招生计划(7月12日—7月14日)。学校根据政府购买民办学校学位安排,结合本校办学实际,可向区教育局重新申报招生计划。
2.公布经核准的招生计划(7月18日)。
3.网上报名(7月19日—8月16日)。第一阶段未被录取的学生,可登录招生系统根据提示选报1所参加第二阶段录取的民办学校进行补报名。
4.相关学生提交材料(7月19日—8月16日)。已向拟报读学校提交过相关材料的学生,无需重复提交。
5.审核信息(7月19日—8月16日)。学校对补报名学生进行信息审核。
6.公示第二阶段符合入学资格的学生名单(8月17日—19日)。
7.电脑随机派位摇号(8月20日)。根据国家、省、市教育行政部门文件要求,符合民办学校入学资格的报名学生数超过招生计划数的学校,由区教育局组织进行分批次电脑随机派位摇号。符合民办学校入学资格的报名学生数未超过招生计划数的学校,直接进入公布拟录取学生名单程序。
8.公布第二阶段拟录取学生名单(8月20日)。
9.确认学位(8月20日—8月25日)。由家长携小孩,按照学校要求带齐相关入学材料到拟录取学校进行资料核对并进行学位确认。逾期未确认的,视为自动放弃该校学位。
学校于8月30日前将学位确认情况反馈到区教育局。
六、学位安排规则
民办学校学位安排按下列(一)—(三)项顺序依次安排。
(一)本校小升初直升学生。办学层次同时包括小学和初中的民办学校初一年级应优先招收本校小学六年级应届毕业生。学校负责审核本校小升初直升学生入学资格,并在招生计划公布前将学生名单提交到区教育局。未在学校提交的本校小升初直升学生名单内的学生,不享有本校小升初直升优先录取资格。
(二)民办中小学政策性照顾生。民办学校可根据学校实际办学需求,在“2021年秋季香洲区民办中小学政策性照顾生类别”(见附件8)中选择一项或多项作为本校的政策性照顾生类别,并合理设置每项政策性照顾生招生名额。
符合政策性照顾生条件的学生家长,须在网上报名时勾选“政策性照顾生”选项,未勾选的,视为自动放弃政策性照顾生资格。
(三)其他公开招收的符合民办学校入学资格的学生。
七、电脑随机派位摇号规则
区教育局提供电脑随机派位摇号系统。电脑摇号过程全程录像,并邀请公证机构人员、纪检人员、人大代表、政协委员、新闻媒体代表和学生家长代表全程监督。导入符合民办学校入学资格的报名学生信息后,摇号系统将赋予每个报名编号一个唯一的随机号码,并产生排位序号,按照排位序号从小到大依次录取。
电脑随机派位摇号按以下(一)—(三)项顺序依次进行。
(一)本校小升初直升学生。本校小升初直升学生数超出该校招生计划总数的,仅对本校小升初直升学生进行电脑摇号。摇号取得学位后又主动放弃的,根据电脑摇号产生的排位序号顺位补录,直至完成招生计划。该校不再招收其他类别学生。
(二)政策性照顾学生。符合政策性照顾生资格的学生数超出该校政策性照顾生招生计划数的,单独对符合政策性照顾生资格的学生进行电脑摇号。学校亦可对各类政策性照顾生分别设定招生计划,符合某类别政策性照顾生资格的学生数超出该校该类别政策性照顾生招生计划数的,单独对该校符合该类别政策性照顾生资格的学生进行电脑摇号。符合政策性照顾生资格但未取得摇号派位的学生,自动列入“其他公开招收的符合民办学校入学资格的学生”类别,参加该类别学生的录取。
(三)其他公开招收的符合民办学校入学资格的学生。摇号取得学位后又主动放弃的,根据电脑摇号产生的排位序号顺位补录,直至完成此类别招生计划。
民办中小学转学插班招生工作由学校自行组织实施。
第五部分 工作要求及注意事项
一、工作要求
(一)严肃招生纪律。在招生录取过程中,各学校要成立招生领导小组,加强管理,严肃纪律。教育行政部门、招生学校,自觉接受纪检部门和社会监督,及时公布咨询、监督电话,杜绝不正之风。一经发现有违规违纪行为,将按有关规定严肃处理,并追究有关人员责任。
(二)强化材料审核。学校应安排专人负责审核入学材料,重点审核现场提交的入学材料与网上报名所填信息是否一致,同时将原件扫描上传到“招生系统”。
(三)杜绝弄虚作假。凡提供虚假入学材料的,一经查实,取消其所申请学位。属于积分入学的,取消其积分入学资格;已凭积分入学的,取消其录取学位。已具有“学籍系统”学籍,变相留级重复申请学位的,根据《广东省教育厅关于中小学生学籍管理的实施细则(试行)》“义务教育阶段公办学校不得留级或变相留级”规定,一律取消其申请学位。因弄虚作假导致的后果,由学生及其法定监护人自行承担。
(四)执行指标生制度。严格执行义务教育阶段择校生不得参与国家级示范性普通高中指标生分配制度。落实《珠海市国家级示范性普通高中招收指标生实施办法(暂行)》(珠教〔2012〕4号)和《关于做好义务教育阶段择校生不得参与国家级示范性普通高中指标生分配工作的通知》(珠教基〔2014〕24号)的规定,未按规定学区入读公办中、小学的择校生,不得参与国家级示范性普通高中指标生分配。
(五)落实阳光分班。实施阳光分班,保障学生平等接受教育权利。加强学籍管理,学生注册报到分班后,由“招生系统”生成学籍基本信息,录取学校进一步完善后,导入“学籍系统”生成学籍。
(六)规范民办学校招生。香洲区民办学校纳入全区义务教育招生统一管理。学校要按经区教育局核准的办学层次、办学规模、办学场地进行招生,不得自行扩大招生范围和招生规模,不得组织任何形式的笔试、面试,不得招收未满6周岁的儿童,不得设置学前班。
二、注意事项
(一)香洲区教育局及下属公办学校没有要求学生及家长缴纳任何费用。任何单位或个人向学生或家长索取费用的行为均属违纪、违法行为,请向香洲区教育局或区纪检部门反映。
(二)因个人录入报名登记信息不准确,或提供虚假信息而导致无法安排学位的,责任自负。
(三)香洲区各公、民办小学负责告知本校六年级毕业生公办初中网上报名帐号和初始密码,并指导需要申请公办初中学位的学生进行网上报名。
(四)家长和学生须在规定时间内完成网上报名、复核申请、资料审核和阳光分班。逾期不再受理,所造成的后果自行承担。
(五)不符合香洲区公办中小学或政府购买民办学校学位招生入学条件的新生、转学插班生,家长可按本细则第四部分的规定自行报读我区民办学校,或自行报读区外学校、户籍所在地学校。
第六部分 附则
一、本细则用语释义
(一)房产
本细则规定的“房产”,特指香洲区范围内的房产,且房产登记用途须为“住宅”或“成套住宅”。所有房产信息均以珠海市不动产登记中心出具的《房地产权证》、《不动产权证书》、《珠海市个人房产预告登记证明》等房屋权属证明记载为准。
(二)完全产权房产
本细则规定的“完全产权房产”,指学生及其法定监护人在同一房产中占有产权份额为100%。
(三)三代以内直系亲属完全产权房产
本细则规定的“三代以内直系亲属”,含学生父母、祖父母、外祖父母、亲兄弟姐妹。“三代以内直系亲属完全产权房产”指学生及上述亲属在同一房产中占有产权份额为100%。
(四)合法居住证明
指居住在香洲辖区内的合法出租屋、单位宿舍或借住亲朋房屋的,能提供《房屋租赁登记备案证明》与合法的房屋租赁合同、单位宿舍分配证明或亲友房屋借住协议等证明。
(五)积分有房、积分无房
在本细则中,新生入学当年申请积分入学并达到积分入学录取分数线,学生本人及其父母在香洲区内自有完全产权房产的,视为“积分有房”;学生本人及其父母在香洲区内仅有部分产权房产或无房产的,视为“积分无房”。
二、关于建筑面积50㎡以下完全产权房产的使用说明
根据珠海市教育局的珠教基〔2013〕33 号文,分以下四类情况:
(一)2013年6月1日前已办理《房地产权证》的完全产权房产,不受建筑面积大小限制。
(二)香洲区内仅有一套完全产权房产的,不受建筑面积大小限制。
(三)香洲区内有两套或以上完全产权房产,且均为2013年6月1日后购置,建筑面积均在50㎡以下的,只能使用“房户一致”的完全产权房产。
(四)已有建筑面积为50㎡以上完全产权房产的,不得使用2013年6月1日后购置的建筑面积在50㎡以下的房产。
三、异地务工人员随迁子女在我市报考公办普通高中的条件
按照珠海市教育局相关规定,自2019年起,珠海市初中毕业生升高中考试,随迁子女父亲或母亲须在我市具有合法稳定职业、合法稳定住所,持有我市累计3年(含)以上居住证,并在我市参加社保累计满3年(含)以上,随迁子女具有我市初中3年连续学籍。计算居住证、社保的截止日期为当年8月31日。具体审核办法,以当年市教育局文件规定为准。
四、转学插班的非珠户初中学生不享受指标生资格
根据《珠海市教育局关于做好进城务工人员随迁子女在我市参加中考工作的意见》(珠府办〔2013〕16号)中的“随迁子女纳入报考示范性普通高中指标生计划的范畴,需初中三年在我市同一学校就读并持有该校连续3年完整学籍的应届初三毕业生”规定,已就读初中的非珠海市户籍学生,中途申请转学的,不享受珠海市国家级示范性普通高中指标生资格。
以上细则的最终解释权归香洲区教育局。咨询电话:2611501(公办学校),2611831(民办学校),投诉电话:2611800。
附件
1.2021年秋季香洲区公办中小学招生日程安排表
2.2021年秋季珠海市义务教育阶段公办学校政策性照顾生证明材料一览表
3.2021年秋季香洲区公办中小学政策性照顾类别及证明材料一览表
4.2021年秋季香洲区公办中小学招生特殊房产材料一览表
5.2021年秋季香洲区公办中小学招生个人荣誉积分加分材料
6.2021年秋季香洲区公办中小学招生入学基本材料清单
7.2021年秋季香洲区公办中小学招生咨询电话
8.2021年秋季香洲区民办中小学政策性照顾生类别及证明材料
9.2021年秋季香洲区民办中小学招生入学材料清单
10.2021年秋季香洲区民办中小学招生日程安排表
11.2021年秋季香洲区民办学校招生咨询电话
