2020秋季东莞大朗中小学招生公告(东莞大朗镇小学招生办)

1.小学一年级的招生对象为年满6周岁(即2014年8月31日及以前出生)的适龄儿童;
2.初中一年级的招生对象为有正常全国学籍的小学应届毕业生。
二、招生类别(一)公办学校
1.大朗镇户籍适龄儿童少年;
2.非大朗镇户籍适龄儿童:包括符合市级或以上优待政策适龄儿童少年群体、符合镇街优待政策适龄儿童少年群体、积分制入学非户籍适龄儿童少年群体。
(二)民办学校
1.大朗镇户籍适龄儿童少年:可直接申报就读民办学校。
2.非大朗镇户籍适龄儿童少年:在申请就读民办学校时,须选择其父或母一方(或法定监护人)作为“家长方”申请入学。其中:
家长方是东莞市户籍的,可直接申报民办学校;
家长方是中国境内非东莞市户籍的,须持本市有效《广东省居住证》或在本市办理有效的居住登记;
家长方是港澳户籍的,须持本市有效《港澳居民居住证》或《港澳台居民居住证领取凭证》;
家长方是台湾户籍的,须持本市有效《台湾居民居住证》或五年期的《台湾居民来往大陆通行证》或《港澳台居民居住证领取凭证》;
家长方是外国国籍的,须持有效护照、签证或居留许可等证件。
三、招生办法(一)公办学校
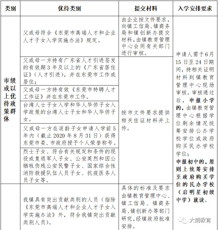
▲大朗镇户籍适龄儿童少年。公办小学户籍生招收按照“依据户籍”、“学区划定”、“相对就近入学”、“协调统筹调配”相结合的原则进行,将符合入学条件的适龄儿童安排到镇内各公办小学就读。具体学区划分详见《大朗镇公办小学学区划分表》。公办初中户籍生招收采用电脑派位方式进行,根据学位空余情况,将符合入读条件的户籍生通过电脑派位方式分配到两所公办中学(大朗一中、大朗中学)。如公办学位不足,将根据入户时间先后安排到政府购买学位的启明星初级中学。▲非大朗镇户籍适龄儿童少年(包括符合市级或以上优待政策适龄儿童少年群体、符合镇街优待政策适龄儿童少年群体、积分制入学非户籍适龄儿童少年群体。)招生办法详见下表:
(二)民办学校
▲义务教育阶段民办学校必须落实“免试入学”规定。严禁学校通过举办相关培训班或与社会机构合作提前选拔和特殊培养学生,严禁以各类考试、竞赛、夏(冬)令营、研学活动、培训成绩或证书证明等作为招生依据或参考,不得以面试、面谈、测评、人机对话、简历材料等方式为依据“掐尖”招生、提前招生。对报名人数超过招生计划数的民办学校,全部实行电脑派位录取。民办学校电脑派位工作由大朗镇教育管理中心按照市统一安排组织实施。
▲九年一贯制、多层次民办学校及有关民办教育集团应优先招收自愿直升本校小学一年级或初中一年级的适龄儿童少年、政府购买学位等类别的适龄儿童少年(由民办教育集团结合办学实际,自行制定直升范围和要求),剩余的招生计划公开报名。
▲以上自愿报读并被直接录取的适龄儿童少年,仍需在规定时间内登录招生平台网上报名,不能再参与其他民办学校的报名和录取,但可申报符合条件的其他志愿类别学位。网上报名开始后,招生平台不再录入直升入学学生名单。
▲民办学校在完成本校或本教育集团直升入学学生、政府购买民办学位等类别学生的录取工作后,剩余学位对外招生。其中,报名人数少于或等于对外招生计划数的,应全部予以录取;报名人数多于招对外生计划数的,通过电脑派位的方式确定录取结果。
四、招生程序
(一)网上报名
▲报名方式:
所有本市户籍和非本市户籍适龄儿童、少年申请小学一年级或初中一年级学位,非户籍适龄儿童少年申请积分制入学学位(含非起始年级申请积分制学位补贴),均须在规定时间内通过以下网站、APP或微信公众号登录“东莞市义务教育阶段统一招生平台”(简称“招生平台”)进行入学报名。(电脑版)网址:广东政务服务网东莞专区http://www.gdzwfw.gov.cn/portal/index?region=441900(手机版):“莞家政务”APP,“莞家政务”微信公众号,“东莞市教育局”微信公众号
▲报名时间:户籍学生:2020年5月23日9:00-6月5日17:00;
非户籍学生(含积分入学申请):2020年5月18日9:00-6月5日17:00。
▲信息填写:符合条件的申请人(即学生)家长须在报名时间内登录“招生平台”,填写“学生基本信息”和“监护人基本信息”,上传规定的证件照片。申请积分制入学的申请人家长按积分方案要求登录招生平台填写信息,并上传相关作证材料。
▲志愿填报:申请人家长可根据申请人的户籍类型自选申报符合条件的志愿类别,如申请人同时符合多个志愿类别条件,可同时填报。户籍学生:可自选申报“户籍地公办学校”“优待政策学位”“东莞外国语学校”或“民办学校”等志愿类别中一项或多项学位,其中,民办学校最多可报5所;非户籍学生:可自选申报“积分制入学”“优待政策学位”或“民办学校”等志愿类别中一项或多项学位,其中,民办学校最多可报5所。
▲填报要求
1.申请人家长须如实、准确、完整填写信息,填报志愿和上传证件照片。如因信息填写不真实、不准确或不完整造成学位分配不成功,后果由申请人家长自负。
2.不同户籍类型的申请人报名时间不同,申请人家长须在规定时间内完整填报信息和志愿等并提交,逾期系统自动关闭。报名期间内,信息和志愿等内容可多次修改;
报名时间结束后,除审核人员提出要求外,申请人填写的信息和志愿等内容不能修改。
3.申请人家长在填报民办学校志愿前,须认真研读民办学校的招生方案,充分了解民办学校办学条件、办学特色、收费标准、走读住宿安排、校车接送等情况,再合理填报志愿。
积分制入学的申请人须结合积分申请地合理选择民办学校填报。其中,已申请将大朗镇作为积分申请地的申请人,在申报积分制入学享受学位补贴的学校时,需填报大朗镇民办学校,且被大朗镇民办学校录取后才能享受学位补贴。特别提醒:起始年级积分制入学申请人,在网上报名时,一定要同步申报民办学校。
(二)资料审核
网上报名时间结束后,镇教育管理中心将对申请人的报名资料进行分类审核。审核过程发现申请人不符合条件或者填报信息不正确,退回申请人修改后重新提交审核。无故不参加现场核验或不能提供真实有效原件核验的,视为审核不通过。审核通过的申请人,招生平台上会显示“审核通过”;审核不通过的,招生平台会显示“审核不通过”,不能进行后续学位分配和录取。审核所需资料详见下表:
(可点击查看大图)
(三)民办学校电脑派位
镇教育管理中心根据申请人志愿填报情况,确定每所民办学校的报名人数。报名人数少于或等于招生计划数的民办学校,全部予以录取;报名人数大于招生计划数的民办学校,由镇教育管理中心统一组织电脑派位。
镇教育管理中心于2020年7月11日前向社会公布需要进行电脑派位录取的民办学校以及参加派位的人数,并于2020年7月11日按市统一安排组织民办学校电脑派位。电脑派位结束后,录取数据将导入招生平台以便家长查询。
(四)民办学校预录确认
申请人家长登录招生平台,查看个人民办学校预录取结果。有预录取结果的申请人,其家长须于2020年7月12日9:00-14日17:00登录招生平台选择需要入读的民办学校,进行“民办学校预录取确认”。每个申请人只能选择1所有预录取结果的民办学校进行确认。有预录取结果但逾期不确认或忘记确认的申请人,由招生平台直接按申请人预录取学校的志愿顺序进行预录取确认。民办学校根据确认人数,做好注册缴费准备。
(五)公布其它学位分配结果
镇教育管理中心将于2020年7月16日在招生平台上公布本镇户籍学生、符合优待政策学生以及积分制入学学生等学位安排情况(含公办学位、购买民办学位等)。
(六)注册缴费
▲申请人家长根据招生平台上公办和民办学校预录取结果,于2020年7月17日-19日选择其中1所有预录取结果的学校注册缴费(具体每所学校的注册缴费时间以学校注册须知为准)。逾期未注册缴费的申请人视为自动放弃录取资格。
▲申请人注册缴费后,相应学校须于2020年7月20日17:30前登录招生平台统一为已注册的学生进行“注册确认”。招生平台实行查重管理,已被学校“注册确认”的申请人,不能再到其他民办学校注册或补录。严禁民办学校为未注册缴费的申请人提前“注册确认”。(七)民办学校一轮补录
注册缴费后,如民办学校仍有剩余学位,可开展补录工作。学位已满的民办学校不再进行补录。▲补录对象。主要适用于“未被任何学校录取的学生”或“逾期不注册的学生”。已注册确认的学生不能进行民办学校补录。▲补录计划。民办学校须在2020年7月22日公布补录人数和补录方案。▲报名方式。符合补录对象的申请人家长须在2020年7月23日9:00-24日17:30登录招生平台,根据民办学校补录计划,填报补录志愿,每个申请人补录志愿学校数不超过2个。▲补录办法。如报名人数少于或等于补录计划数的,全部予以录取;如报名人数多于补录计划数的,将依次优先考虑招收本镇户籍申请人、获得本镇积分入学学位补贴申请人、在本镇生活居住的申请人。如其中一类人员人数多于补录计划,将由民办学校进行电脑派位方式录取。民办学校于2020年7月27日12:00前公布补录结果。▲注册缴费。申请人须按补录学校的注册缴费时间要求注册缴费。注册缴费后,相应民办学校在招生平台上进行“注册确认”。招生平台实行注册查重管理,学校进行“注册确认”后,申请人不得再到其他民办学校进行注册或补录。(八)民办学校二轮补录
民办学校一轮补录后仍有剩余学位的,可在招生平台上公布补录通知。仍无录取结果的申请人,可自行联系民办学校,民办学校接收后于2020年8月24日前将有关录取数据上传招生平台。
(九)学籍建立
开学后,招生平台录取数据与全国中小学学籍平台数据对接,为新生建立学籍信息。凡未在招生平台报名并被录取的学生无法建立学籍。因私下招生、超计划招生、违规招生等行为造成学生学籍无法正常办理的,其责任和后果由民办学校、申请人家长自负。
